Warning:
JavaScript is turned OFF. None of the links on this page will work until it is reactivated.
If you need help turning JavaScript On, click here.
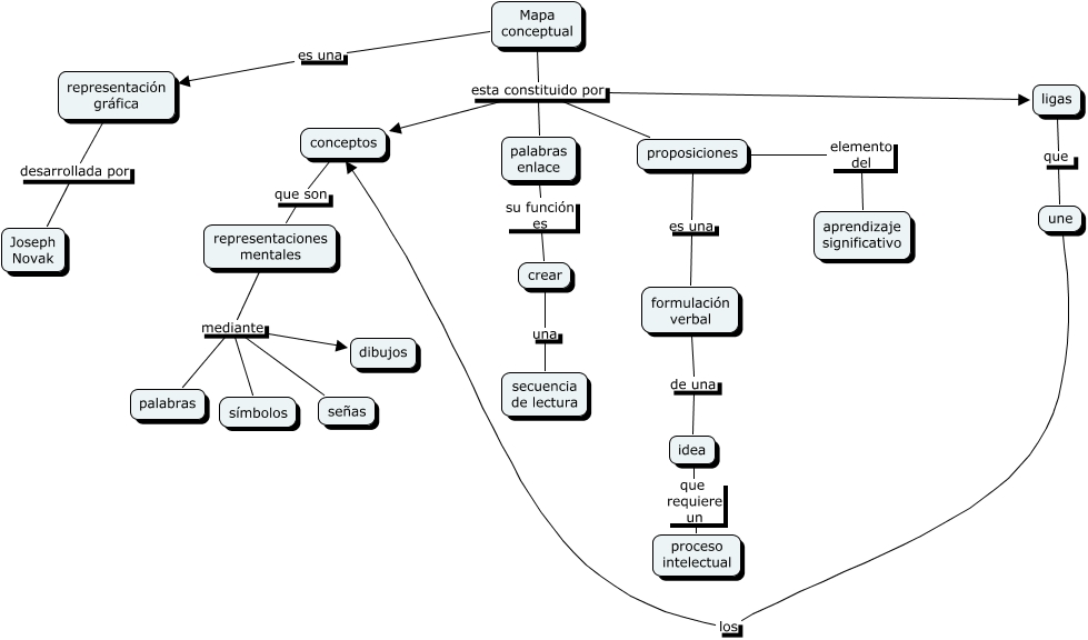
Este Cmap, tiene información relacionada con: ECO_L1_1, Mapa conceptual esta constituido por palabras enlace, conceptos que son representaciones mentales, Mapa conceptual es una representación gráfica, ligas que une, formulación verbal de una idea, Mapa conceptual esta constituido por conceptos, representaciones mentales mediante símbolos, proposiciones es una formulación verbal, une los conceptos, representaciones mentales mediante señas, Mapa conceptual esta constituido por ligas, palabras enlace su función es crear, representaciones mentales mediante palabras, representación gráfica desarrollada por Joseph Novak, Mapa conceptual esta constituido por proposiciones, crear una secuencia de lectura, idea que requiere un proceso intelectual, representaciones mentales mediante dibujos, proposiciones elemento del aprendizaje significativo