WARNING:
JavaScript is turned OFF. None of the links on this concept map will
work until it is reactivated.
If you need help turning JavaScript On, click here.
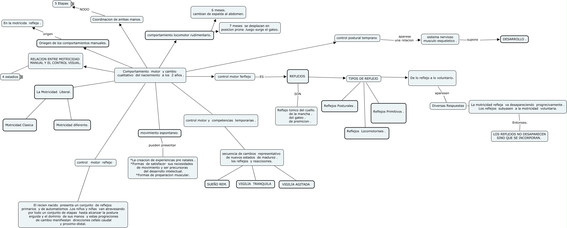
Este Cmap, tiene información relacionada con: capitulo 2, comportamiento locomotor rudimentario. ???? 7 meses se desplazan en posicion prona .luego surge el gateo., secuencia de cambios representativo de nuevos estados de madurez . los reflejos y reaccioones. ???? VIGILIA AGITADA, comportamiento locomotor rudimentario. ???? 6 meses. cambian de espalda al abdomen., RELACION ENTRE MOTRICIDAD MANUAL Y EL CONTROL VISUAL. ???? 4 estadios, La motricidad refleja va desapareciendo progrecivamente . Los reflejos subyasen a la motricidad voluntaria. Entonses. LOS REFLEJOS NO DESAPARECEN SINO QUE SE INCORPORAN., control motor y competencias temporarias . ???? secuencia de cambios representativo de nuevos estados de madurez . los reflejos y reaccioones., La Motricidad Liberal. ???? Motricidad diferente., Comportamiento motor y cambio cualitativo del naciemiento a los 2 años . ???? La Motricidad Liberal., REFLEJOS ???? TIPOS DE REFLEJO, control motor reflejo ???? El recien nacido presenta un conjunto de reflejos primarios y de automatismos .Los niños y niñas van atravesando por todo un conjunto de etapas hasta alcanzar la postura erguida y el dominio de sus manos y estas progreciones de cambio manifiestan direcciones cefalo caudal y proximo-distal., control postural temprano aparese una relacion sistema nervioso musculo esqueletico ., Comportamiento motor y cambio cualitativo del naciemiento a los 2 años . ???? Oriegen de los comportamientos manuales., Comportamiento motor y cambio cualitativo del naciemiento a los 2 años . ???? RELACION ENTRE MOTRICIDAD MANUAL Y EL CONTROL VISUAL., Comportamiento motor y cambio cualitativo del naciemiento a los 2 años . ???? control postural temprano, Comportamiento motor y cambio cualitativo del naciemiento a los 2 años . ???? control motor reflejo, Comportamiento motor y cambio cualitativo del naciemiento a los 2 años . ???? control motor ferflejo, REFLEJOS SON Reflajo tonico del cuello. de la mancha . del gateo . de premicion ., TIPOS DE REFLEJO ???? Reflejos Primitivos ., secuencia de cambios representativo de nuevos estados de madurez . los reflejos y reaccioones. ???? VIGILIA TRANQUILA, De lo reflejo a lo voluntario. aparesen Diversas Respuestas