Warning:
JavaScript is turned OFF. None of the links on this page will work until it is reactivated.
If you need help turning JavaScript On, click here.
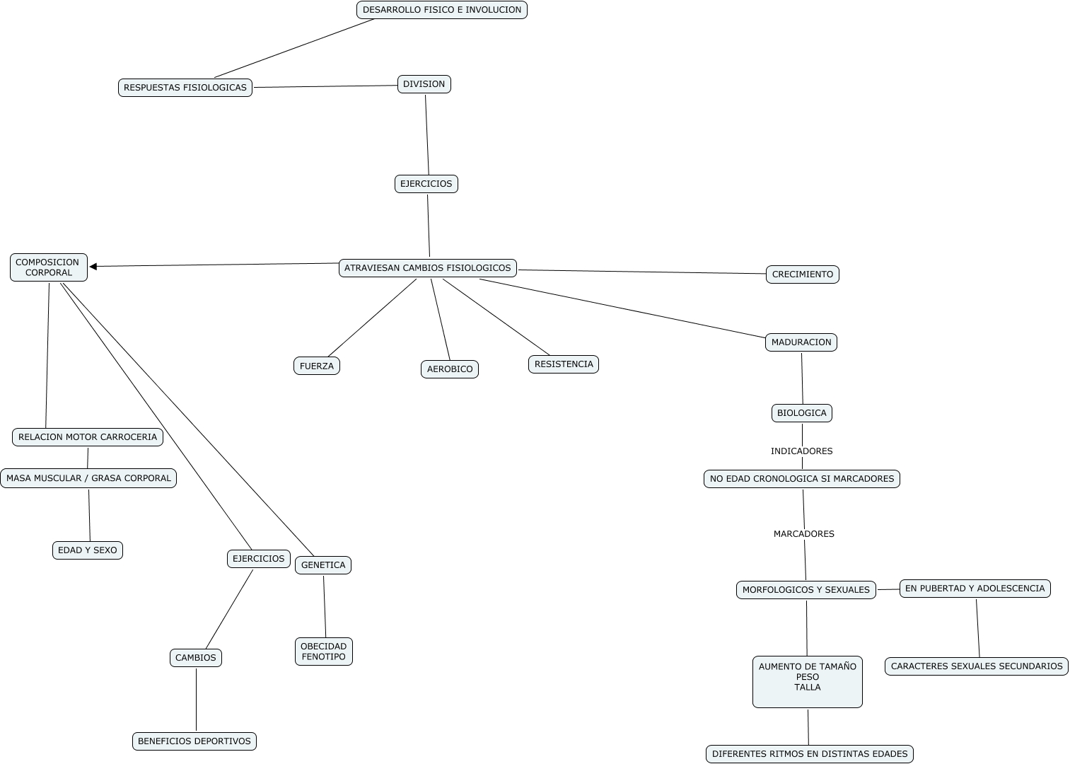
Este Cmap, tiene información relacionada con: CAPITULO 4, MADURACION ???? BIOLOGICA, COMPOSICION CORPORAL ???? GENETICA, EN PUBERTAD Y ADOLESCENCIA ???? CARACTERES SEXUALES SECUNDARIOS, GENETICA ???? OBECIDAD FENOTIPO, EJERCICIOS ???? COMPOSICION CORPORAL, MASA MUSCULAR / GRASA CORPORAL ???? EDAD Y SEXO, DESARROLLO FISICO E INVOLUCION ???? RESPUESTAS FISIOLOGICAS, EJERCICIOS ???? ATRAVIESAN CAMBIOS FISIOLOGICOS, RELACION MOTOR CARROCERIA ???? MASA MUSCULAR / GRASA CORPORAL, EJERCICIOS ???? CAMBIOS, CAMBIOS ???? BENEFICIOS DEPORTIVOS, ATRAVIESAN CAMBIOS FISIOLOGICOS ???? MADURACION, NO EDAD CRONOLOGICA SI MARCADORES MARCADORES MORFOLOGICOS Y SEXUALES, BIOLOGICA INDICADORES NO EDAD CRONOLOGICA SI MARCADORES, COMPOSICION CORPORAL ???? EJERCICIOS, ATRAVIESAN CAMBIOS FISIOLOGICOS ???? RESISTENCIA, MORFOLOGICOS Y SEXUALES ???? EN PUBERTAD Y ADOLESCENCIA, EN PUBERTAD Y ADOLESCENCIA ???? CARACTERES SEXUALES SECUNDARIOS, AUMENTO DE TAMAÑO PESO TALLA ???? DIFERENTES RITMOS EN DISTINTAS EDADES, MORFOLOGICOS Y SEXUALES ???? AUMENTO DE TAMAÑO PESO TALLA