Warning:
JavaScript is turned OFF. None of the links on this page will work until it is reactivated.
If you need help turning JavaScript On, click here.
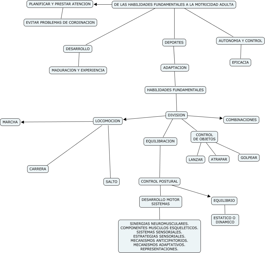
Este Cmap, tiene información relacionada con: CAPITULO 3, CONTROL DE OBJETOS ???? ATRAPAR, ADAPTACION ???? HABILIDADES FUNDAMENTALES, LOCOMOCION ???? CARRERA, DIVISION ???? LOCOMOCION, CONTROL DE OBJETOS ???? GOLPEAR, DE LAS HABILIDADES FUNDAMENTALES A LA MOTRICIDAD ADULTA ???? DESARROLLO, AUTONOMIA Y CONTROL ???? EFICACIA, EQUILIBRACION ???? CONTROL POSTURAL, DESARROLLO MOTOR SISTEMAS ???? SINERGIAS NEUROMUSCULARES. COMPONENTES MUSCULOS ESQUELETICOS. SISTEMAS SENSORIALES. ESTRATEGIAS SENSORIALES. MECANISMOS ANTICIPATORIOS. MECANISMOS ADAPTATIVOS. REPRESENTACIONES., DIVISION ???? COMBINACIONES, CONTROL POSTURAL ???? EQUILIBRIO, DESARROLLO ???? MADURACION Y EXPERIENCIA, DIVISION ???? CONTROL DE OBJETOS, DIVISION ???? EQUILIBRACION, EQUILIBRIO ???? ESTATICO O DINAMICO, DEPORTES ???? ADAPTACION, CONTROL POSTURAL ???? DESARROLLO MOTOR SISTEMAS, PLANIFICAR Y PRESTAR ATENCION ???? EVITAR PROBLEMAS DE CORDINACION, DE LAS HABILIDADES FUNDAMENTALES A LA MOTRICIDAD ADULTA ???? AUTONOMIA Y CONTROL, LOCOMOCION ???? SALTO