Warning:
JavaScript is turned OFF. None of the links on this page will work until it is reactivated.
If you need help turning JavaScript On, click here.
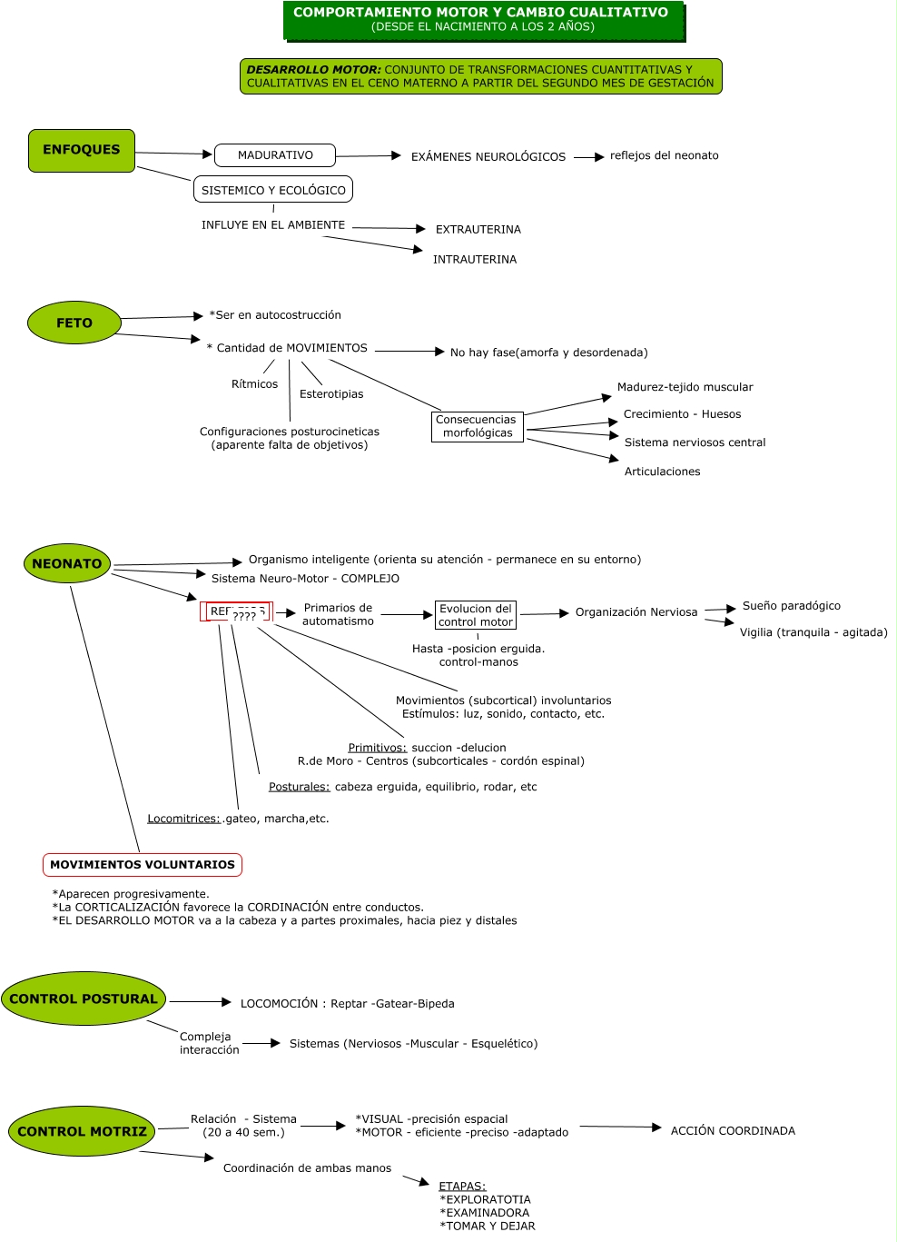
Este Cmap, tiene información relacionada con: desarrollo motor cap. 2, NEONATO ???? MOVIMIENTOS VOLUNTARIOS, * Cantidad de MOVIMIENTOS ???? No hay fase(amorfa y desordenada), NEONATO ???? Organismo inteligente (orienta su atención - permanece en su entorno), CONTROL MOTRIZ Relación - Sistema (20 a 40 sem.) *VISUAL -precisión espacial *MOTOR - eficiente -preciso -adaptado, REFLEJOS ???? Locomitrices:.gateo, marcha,etc., Consecuencias morfológicas ???? Crecimiento - Huesos, NEONATO ???? Sistema Neuro-Motor - COMPLEJO, REFLEJOS ???? Primarios de automatismo, Primarios de automatismo ???? Evolucion del control motor, INFLUYE EN EL AMBIENTE ???? EXTRAUTERINA, SISTEMICO Y ECOLÓGICO ???? INFLUYE EN EL AMBIENTE, Evolucion del control motor ???? Hasta -posicion erguida. control-manos, CONTROL POSTURAL ???? LOCOMOCIÓN : Reptar -Gatear-Bipeda, REFLEJOS ???? Movimientos (subcortical) involuntarios Estímulos: luz, sonido, contacto, etc., CONTROL MOTRIZ ???? Coordinación de ambas manos, Organización Nerviosa ???? Sueño paradógico, * Cantidad de MOVIMIENTOS ???? Esterotipias, FETO ???? *Ser en autocostrucción, EXÁMENES NEUROLÓGICOS ???? reflejos del neonato, NEONATO ???? REFLEJOS