Warning:
JavaScript is turned OFF. None of the links on this page will work until it is reactivated.
If you need help turning JavaScript On, click here.
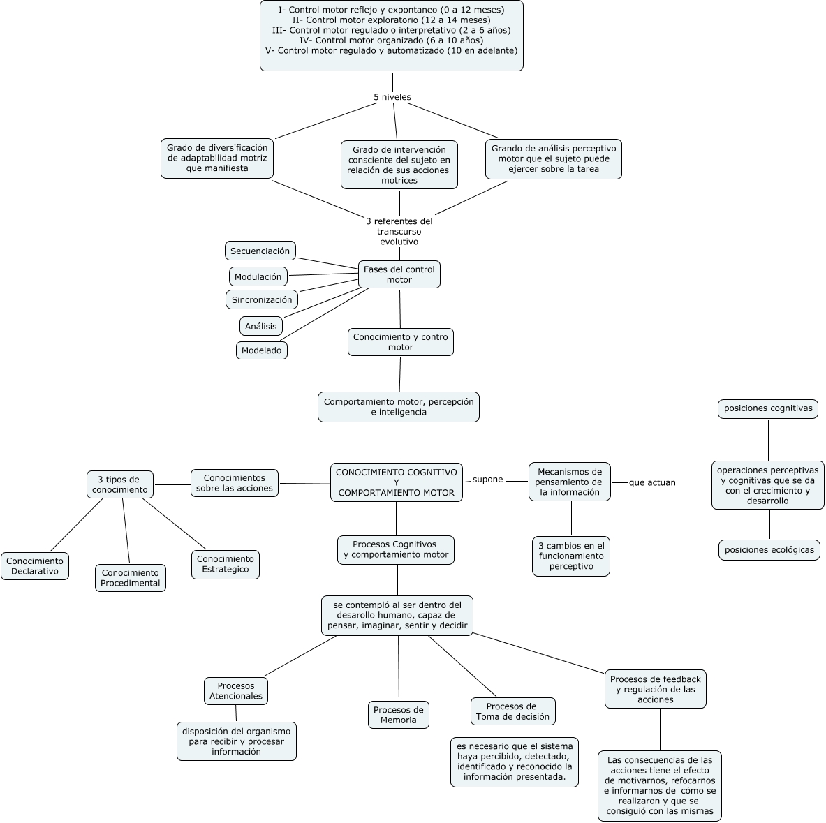
Este Cmap, tiene información relacionada con: CAPÍTULO 6, CONOCIMIENTO COGNITIVO Y COMPORTAMIENTO MOTOR ???? Procesos Cognitivos y comportamiento motor, operaciones perceptivas y cognitivas que se da con el crecimiento y desarrollo ???? posiciones cognitivas, Conocimiento y contro motor ???? Fases del control motor, se contempló al ser dentro del desarollo humano, capaz de pensar, imaginar, sentir y decidir ???? Procesos de Memoria, Fases del control motor ???? Sincronización, CONOCIMIENTO COGNITIVO Y COMPORTAMIENTO MOTOR ???? Conocimientos sobre las acciones, Conocimientos sobre las acciones ???? 3 tipos de conocimiento, Procesos Atencionales ???? disposición del organismo para recibir y procesar información, CONOCIMIENTO COGNITIVO Y COMPORTAMIENTO MOTOR ???? Comportamiento motor, percepción e inteligencia, Procesos de feedback y regulación de las acciones ???? Las consecuencias de las acciones tiene el efecto de motivarnos, refocarnos e informarnos del cómo se realizaron y que se consiguió con las mismas, Mecanismos de pensamiento de la información ???? 3 cambios en el funcionamiento perceptivo, se contempló al ser dentro del desarollo humano, capaz de pensar, imaginar, sentir y decidir ???? Procesos de Toma de decisión, Análisis ???? Fases del control motor, Secuenciación ???? Fases del control motor, Grado de diversificación de adaptabilidad motriz que manifiesta 5 niveles I- Control motor reflejo y expontaneo (0 a 12 meses) II- Control motor exploratorio (12 a 14 meses) III- Control motor regulado o interpretativo (2 a 6 años) IV- Control motor organizado (6 a 10 años) V- Control motor regulado y automatizado (10 en adelante), Mecanismos de pensamiento de la información que actuan operaciones perceptivas y cognitivas que se da con el crecimiento y desarrollo, se contempló al ser dentro del desarollo humano, capaz de pensar, imaginar, sentir y decidir ???? Procesos Atencionales, Procesos Cognitivos y comportamiento motor ???? se contempló al ser dentro del desarollo humano, capaz de pensar, imaginar, sentir y decidir, Comportamiento motor, percepción e inteligencia ???? Conocimiento y contro motor, Grando de análisis perceptivo motor que el sujeto puede ejercer sobre la tarea 3 referentes del transcurso evolutivo Grado de intervención consciente del sujeto en relación de sus acciones motrices