Warning:
JavaScript is turned OFF. None of the links on this page will work until it is reactivated.
If you need help turning JavaScript On, click here.
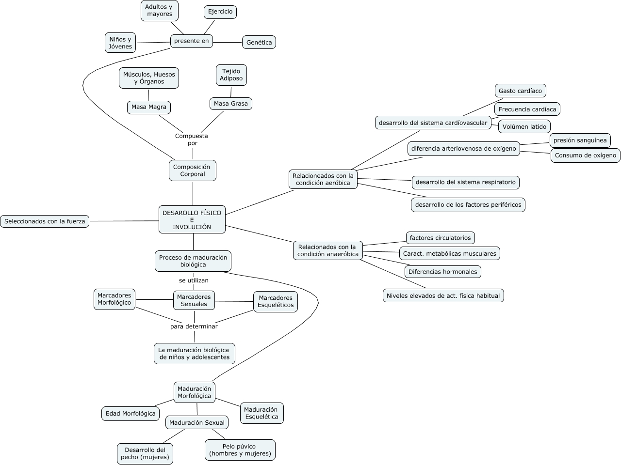
Este Cmap, tiene información relacionada con: CAPÍTULO 4 (cambioss), Composición Corporal ???? presente en, Marcadores Sexuales ???? Marcadores Esqueléticos, Relacionados con la condición anaeróbica ???? Caract. metabólicas musculares, DESAROLLO FÍSICO E INVOLUCIÓN ???? Proceso de maduración biológica, Marcadores Sexuales ???? Marcadores Morfológico, Masa Magra ???? Músculos, Huesos y Órganos, presente en ???? Ejercicio, Maduración Sexual ???? Pelo púvico (hombres y mujeres), Relacioneados con la condición aeróbica ???? desarrollo del sistema cardíovascular, Composición Corporal Compuesta por Masa Grasa, diferencia arteriovenosa de oxígeno ???? Consumo de oxígeno, Relacioneados con la condición aeróbica ???? diferencia arteriovenosa de oxígeno, Maduración Morfológica ???? Maduración Esquelética, Relacioneados con la condición aeróbica ???? desarrollo del sistema respiratorio, Marcadores Sexuales para determinar La maduración biológica de niños y adolescentes, Proceso de maduración biológica se utilizan Marcadores Sexuales, Maduración Morfológica ???? Maduración Sexual, DESAROLLO FÍSICO E INVOLUCIÓN ???? Seleccionados con la fuerza, desarrollo del sistema cardíovascular ???? Volúmen latido, DESAROLLO FÍSICO E INVOLUCIÓN ???? Composición Corporal