Warning:
JavaScript is turned OFF. None of the links on this page will work until it is reactivated.
If you need help turning JavaScript On, click here.
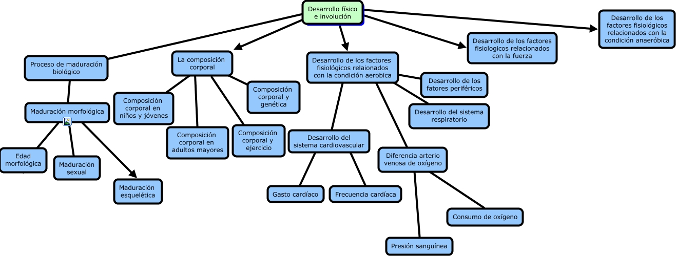
Este Cmap, tiene información relacionada con: tecediya cap 4, Desarrollo de los factores fisiológicos relaionados con la condición aerobica ???? Desarrollo del sistema respiratorio, La composición corporal ???? Composición corporal en adultos mayores, Maduración morfológica ???? Edad morfológica, Desarrollo del sistema cardiovascular ???? Gasto cardíaco, Desarrollo de los factores fisiológicos relaionados con la condición aerobica ???? Diferencia arterio venosa de oxígeno, La composición corporal ???? Composición corporal y ejercicio, Diferencia arterio venosa de oxígeno ???? Presión sanguínea, Maduración morfológica ???? Maduración esquelética, La composición corporal ???? Composición corporal y genética, Desarrollo físico e involución ???? Desarrollo de los factores fisiológicos relacionados con la condición anaeróbica, La composición corporal ???? Composición corporal en niños y jóvenes, Maduración morfológica ???? Maduración sexual, Desarrollo físico e involución ???? Desarrollo de los factores fisiológicos relaionados con la condición aerobica, Desarrollo de los factores fisiológicos relaionados con la condición aerobica ???? Desarrollo del sistema cardiovascular, Desarrollo físico e involución ???? Desarrollo de los factores fisiologicos relacionados con la fuerza, Desarrollo del sistema cardiovascular ???? Frecuencia cardíaca, Desarrollo físico e involución ???? La composición corporal, Desarrollo de los factores fisiológicos relaionados con la condición aerobica ???? Desarrollo de los fatores periféricos, Desarrollo físico e involución ???? Proceso de maduración biológico, Proceso de maduración biológico ???? Maduración morfológica