Warning:
JavaScript is turned OFF. None of the links on this page will work until it is reactivated.
If you need help turning JavaScript On, click here.
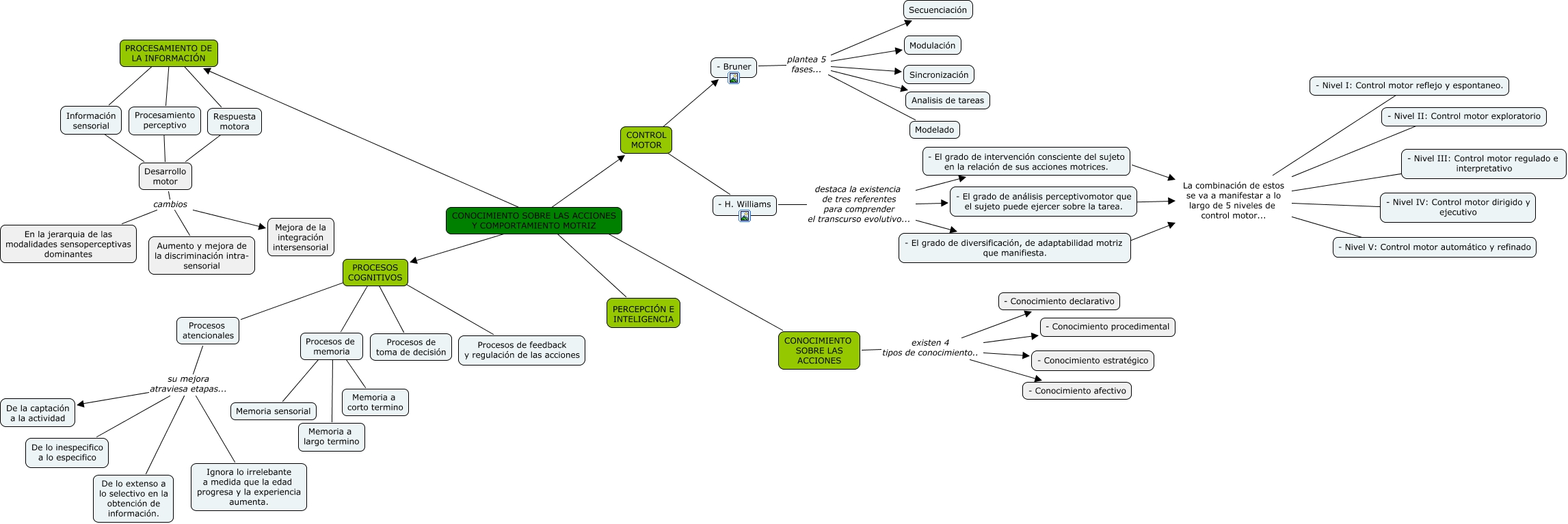
Este Cmap, tiene información relacionada con: cap 6, CONOCIMIENTO SOBRE LAS ACCIONES existen 4 tipos de conocimiento.. - Conocimiento afectivo, PROCESAMIENTO DE LA INFORMACIÓN ???? Información sensorial, CONOCIMIENTO SOBRE LAS ACCIONES Y COMPORTAMIENTO MOTRIZ ???? PROCESOS COGNITIVOS, - H. Williams destaca la existencia de tres referentes para comprender el transcurso evolutivo... - El grado de intervención consciente del sujeto en la relación de sus acciones motrices., CONOCIMIENTO SOBRE LAS ACCIONES Y COMPORTAMIENTO MOTRIZ ???? PROCESAMIENTO DE LA INFORMACIÓN, Procesos atencionales su mejora atraviesa etapas... De la captación a la actividad, CONTROL MOTOR ???? - Bruner, Procesos de memoria ???? Memoria sensorial, PROCESOS COGNITIVOS ???? Procesos de feedback y regulación de las acciones, Desarrollo motor cambios En la jerarquia de las modalidades sensoperceptivas dominantes, - Bruner plantea 5 fases... Modulación, CONOCIMIENTO SOBRE LAS ACCIONES Y COMPORTAMIENTO MOTRIZ ???? PERCEPCIÓN E INTELIGENCIA, PROCESOS COGNITIVOS ???? Procesos de memoria, La combinación de estos se va a manifestar a lo largo de 5 niveles de control motor... ???? - Nivel III: Control motor regulado e interpretativo, CONOCIMIENTO SOBRE LAS ACCIONES existen 4 tipos de conocimiento.. - Conocimiento procedimental, - Bruner plantea 5 fases... Secuenciación, Procesamiento perceptivo ???? Desarrollo motor, - H. Williams destaca la existencia de tres referentes para comprender el transcurso evolutivo... - El grado de diversificación, de adaptabilidad motriz que manifiesta., Procesos de memoria ???? Memoria a corto termino, - Bruner plantea 5 fases... Sincronización