Warning:
JavaScript is turned OFF. None of the links on this page will work until it is reactivated.
If you need help turning JavaScript On, click here.
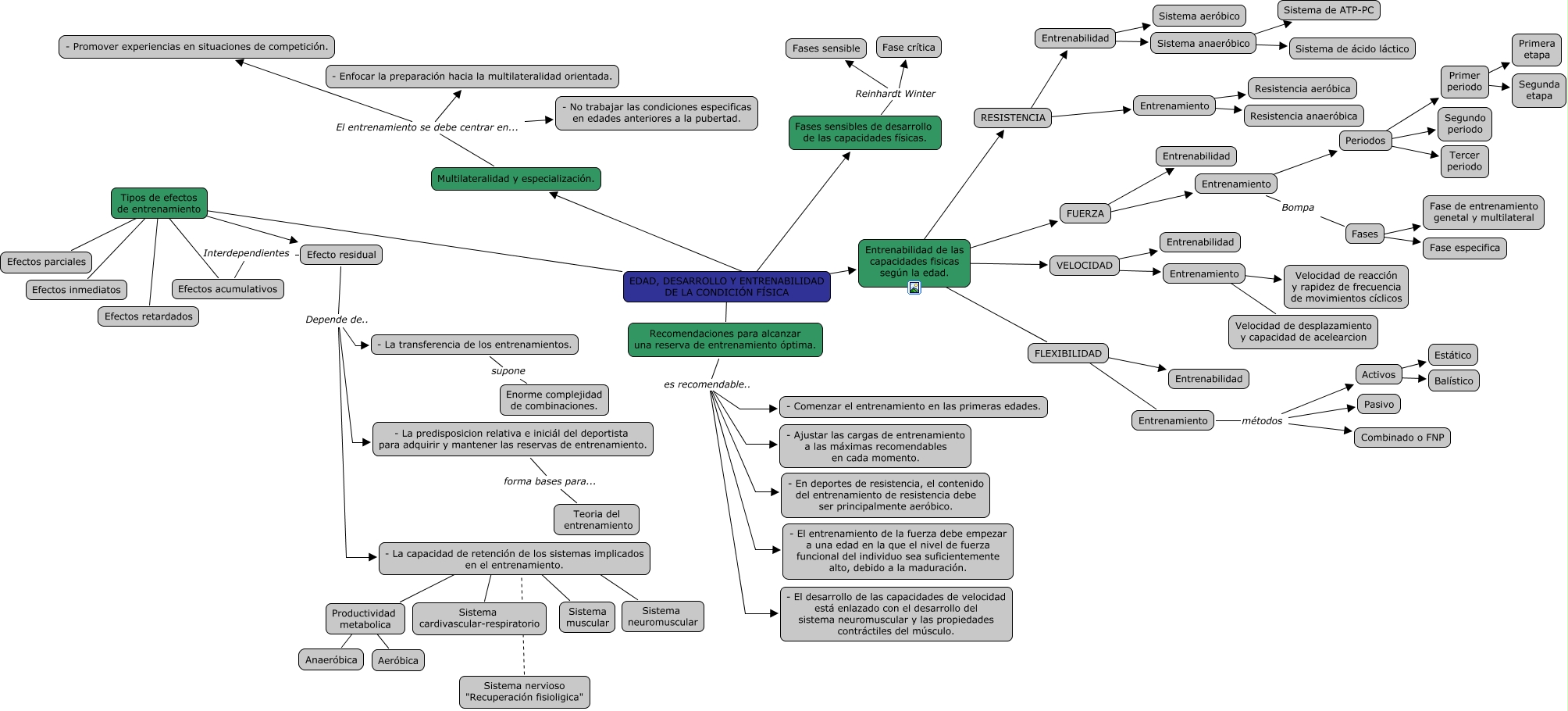
Este Cmap, tiene información relacionada con: cap 5, Entrenabilidad de las capacidades fisicas según la edad. ???? FUERZA, Sistema anaeróbico ???? Sistema de ácido láctico, Efecto residual Depende de.. - La capacidad de retención de los sistemas implicados en el entrenamiento., Multilateralidad y especialización. El entrenamiento se debe centrar en... - Promover experiencias en situaciones de competición., FUERZA ???? Entrenamiento, EDAD, DESARROLLO Y ENTRENABILIDAD DE LA CONDICIÓN FÍSICA ???? Multilateralidad y especialización., Activos ???? Estático, Periodos ???? Segundo periodo, Entrenamiento métodos Pasivo, VELOCIDAD ???? Entrenamiento, FLEXIBILIDAD ???? Entrenabilidad, Entrenabilidad de las capacidades fisicas según la edad. ???? VELOCIDAD, Sistema anaeróbico ???? Sistema de ATP-PC, FLEXIBILIDAD ???? Entrenamiento, - La predisposicion relativa e iniciál del deportista para adquirir y mantener las reservas de entrenamiento. forma bases para... Teoria del entrenamiento, VELOCIDAD ???? Entrenabilidad, Tipos de efectos de entrenamiento ???? Efectos parciales, Entrenamiento métodos Combinado o FNP, - La capacidad de retención de los sistemas implicados en el entrenamiento. ???? Sistema cardivascular-respiratorio, Efecto residual Depende de.. - La transferencia de los entrenamientos.