Warning:
JavaScript is turned OFF. None of the links on this page will work until it is reactivated.
If you need help turning JavaScript On, click here.
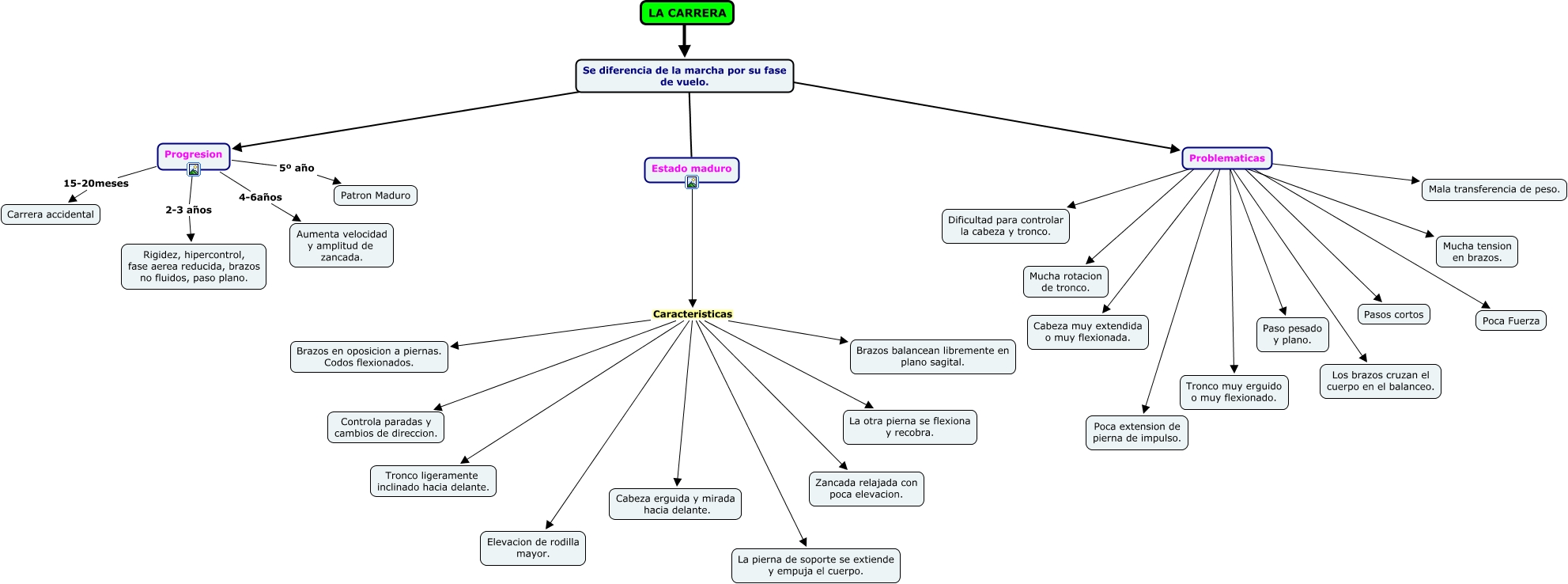
Este Cmap, tiene información relacionada con: la carrera, Se diferencia de la marcha por su fase de vuelo. ???? Estado maduro, Estado maduro Caracteristicas La otra pierna se flexiona y recobra., Problematicas ???? Mucha rotacion de tronco., Estado maduro Caracteristicas Cabeza erguida y mirada hacia delante., Progresion 2-3 años Rigidez, hipercontrol, fase aerea reducida, brazos no fluidos, paso plano., Estado maduro Caracteristicas Brazos en oposicion a piernas. Codos flexionados., Estado maduro Caracteristicas Controla paradas y cambios de direccion., LA CARRERA ???? Se diferencia de la marcha por su fase de vuelo., Problematicas ???? Poca extension de pierna de impulso., Estado maduro Caracteristicas Brazos balancean libremente en plano sagital., Problematicas ???? Tronco muy erguido o muy flexionado., Problematicas ???? Dificultad para controlar la cabeza y tronco., Se diferencia de la marcha por su fase de vuelo. ???? Progresion, Estado maduro Caracteristicas Tronco ligeramente inclinado hacia delante., Progresion 4-6años Aumenta velocidad y amplitud de zancada., Problematicas ???? Poca Fuerza, Progresion 5º año Patron Maduro, Problematicas ???? Los brazos cruzan el cuerpo en el balanceo., Problematicas ???? Pasos cortos, Estado maduro Caracteristicas Elevacion de rodilla mayor.