Warning:
JavaScript is turned OFF. None of the links on this page will work until it is reactivated.
If you need help turning JavaScript On, click here.
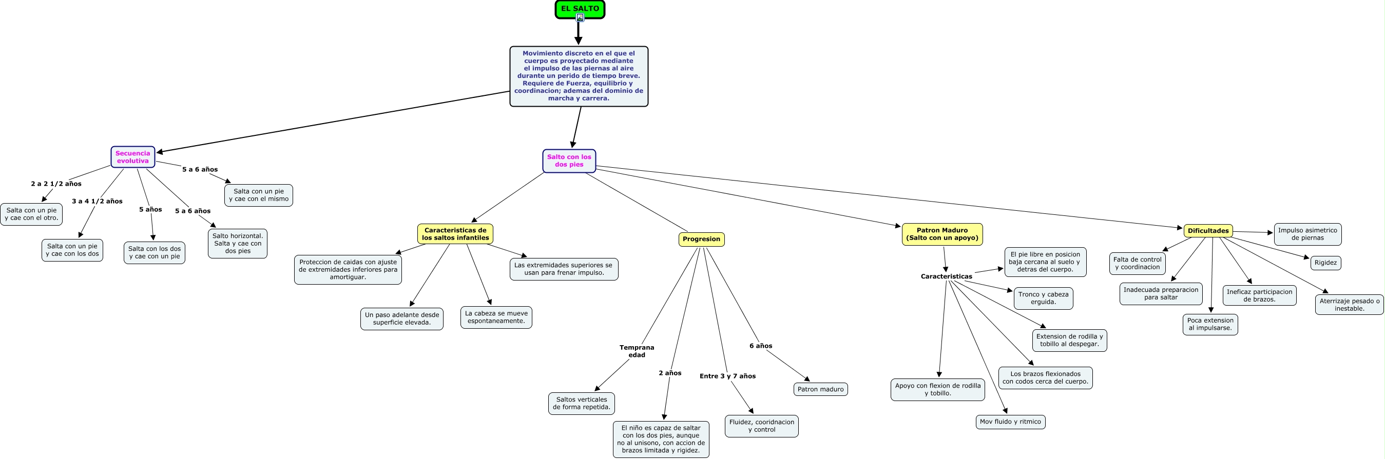
Este Cmap, tiene información relacionada con: salto, Patron Maduro (Salto con un apoyo) Caracteristicas Los brazos flexionados con codos cerca del cuerpo., Patron Maduro (Salto con un apoyo) Caracteristicas Mov fluido y ritmico, Salto con los dos pies ???? Progresion, Caracteristicas de los saltos infantiles ???? La cabeza se mueve espontaneamente., EL SALTO ???? Movimiento discreto en el que el cuerpo es proyectado mediante el impulso de las piernas al aire durante un perido de tiempo breve. Requiere de Fuerza, equilibrio y coordinacion; ademas del dominio de marcha y carrera., Dificultades ???? Ineficaz participacion de brazos., Patron Maduro (Salto con un apoyo) Caracteristicas El pie libre en posicion baja cercana al suelo y detras del cuerpo., Secuencia evolutiva 5 a 6 años Salta con un pie y cae con el mismo, Salto con los dos pies ???? Caracteristicas de los saltos infantiles, Dificultades ???? Rigidez, Progresion 6 años Patron maduro, Movimiento discreto en el que el cuerpo es proyectado mediante el impulso de las piernas al aire durante un perido de tiempo breve. Requiere de Fuerza, equilibrio y coordinacion; ademas del dominio de marcha y carrera. ???? Salto con los dos pies, Dificultades ???? Poca extension al impulsarse., Secuencia evolutiva 3 a 4 1/2 años Salta con un pie y cae con los dos, Patron Maduro (Salto con un apoyo) Caracteristicas Tronco y cabeza erguida., Patron Maduro (Salto con un apoyo) Caracteristicas Apoyo con flexion de rodilla y tobillo., Secuencia evolutiva 5 años Salta con los dos y cae con un pie, Salto con los dos pies ???? Dificultades, Secuencia evolutiva 5 a 6 años Salto horizontal. Salta y cae con dos pies, Caracteristicas de los saltos infantiles ???? Proteccion de caidas con ajuste de extremidades inferiores para amortiguar.