Warning:
JavaScript is turned OFF. None of the links on this page will work until it is reactivated.
If you need help turning JavaScript On, click here.
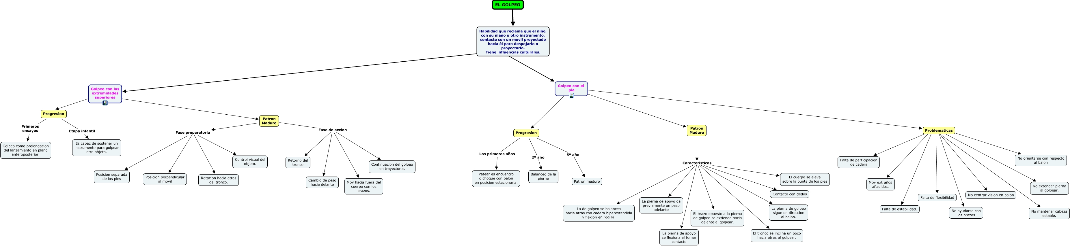
Este Cmap, tiene información relacionada con: el golpeo, Problematicas ???? No centrar vision en balon, Patron Maduro Fase preparatoria Posicion separada de los pies, Progresion 5º año Patron maduro, Patron Maduro Caracteristicas El cuerpo se eleva sobre la punta de los pies, Patron Maduro Caracteristicas La de golpeo se balancea hacia atras con cadera hiperextendida y flexion en rodilla., Patron Maduro Fase preparatoria Posicion perpendicular al movil, Problematicas ???? Falta de participacion de cadera, Problematicas ???? No ayudarse con los brazos, Patron Maduro Fase de accion Retorno del tronco, Patron Maduro Fase preparatoria Control visual del objeto., Patron Maduro Caracteristicas Contacto con dedos, Progresion Los primeros años Patear es encuentro o choque con balon en posicion estacionaria., ???? ???? Problematicas, Golpeo con las extremidades superiores ???? Patron Maduro, Problematicas ???? No mantener cabeza estable., Patron Maduro Fase preparatoria Rotacion hacia atras del tronco., Patron Maduro Caracteristicas La pierna de apoyo da previamente un paso adelante, Golpeo con las extremidades superiores ???? Progresion, Patron Maduro Caracteristicas El brazo opuesto a la pierna de golpeo se extiende hacia delante al golpear., Progresion Primeros ensayos Golpeo como prolongacion del lanzamiento en plano anteroposterior.