Warning:
JavaScript is turned OFF. None of the links on this page will work until it is reactivated.
If you need help turning JavaScript On, click here.
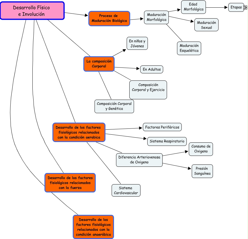
Este Cmap, tiene información relacionada con: Capitulo 4, Proceso de Maduración Biológica ???? Maduración Morfológica, Maduración Morfológica ???? Edad Morfológica, Desarrollo Físico e Involución ???? Desarrollo de los factores fisiológicos relacionados con la condición aerobica, Desarrollo de los factores fisiológicos relacionados con la condición aerobica ???? Diferencia Arteriovenosa de Oxigeno, Desarrollo de los factores fisiológicos relacionados con la condición aerobica ???? Sistema Respiratorio, La composición Corporal ???? Composición Corporal y Genética, Desarrollo Físico e Involución ???? Desarrollo de los factores fisiológicos relacionados con la fuerza, Edad Morfológica ???? Etapas, Diferencia Arteriovenosa de Oxigeno ???? Presión Sanguínea, Desarrollo Físico e Involución ???? La composición Corporal, Desarrollo Físico e Involución ???? Desarrollo de los factores fisiológicos relacionados con la condición anaeróbica, Diferencia Arteriovenosa de Oxigeno ???? Consumo de Oxigeno, La composición Corporal ???? En Adultos, La composición Corporal ???? En niños y Jóvenes, La composición Corporal ???? Composición Corporal y Ejercicio, Desarrollo de los factores fisiológicos relacionados con la condición aerobica ???? Sistema Cardiovascular, Maduración Morfológica ???? Maduración Sexual, Desarrollo Físico e Involución ???? Proceso de Maduración Biológica, Maduración Morfológica ???? Maduración Esquelética, Desarrollo de los factores fisiológicos relacionados con la condición aerobica ???? Factores Periféricos