Warning:
JavaScript is turned OFF. None of the links on this page will work until it is reactivated.
If you need help turning JavaScript On, click here.
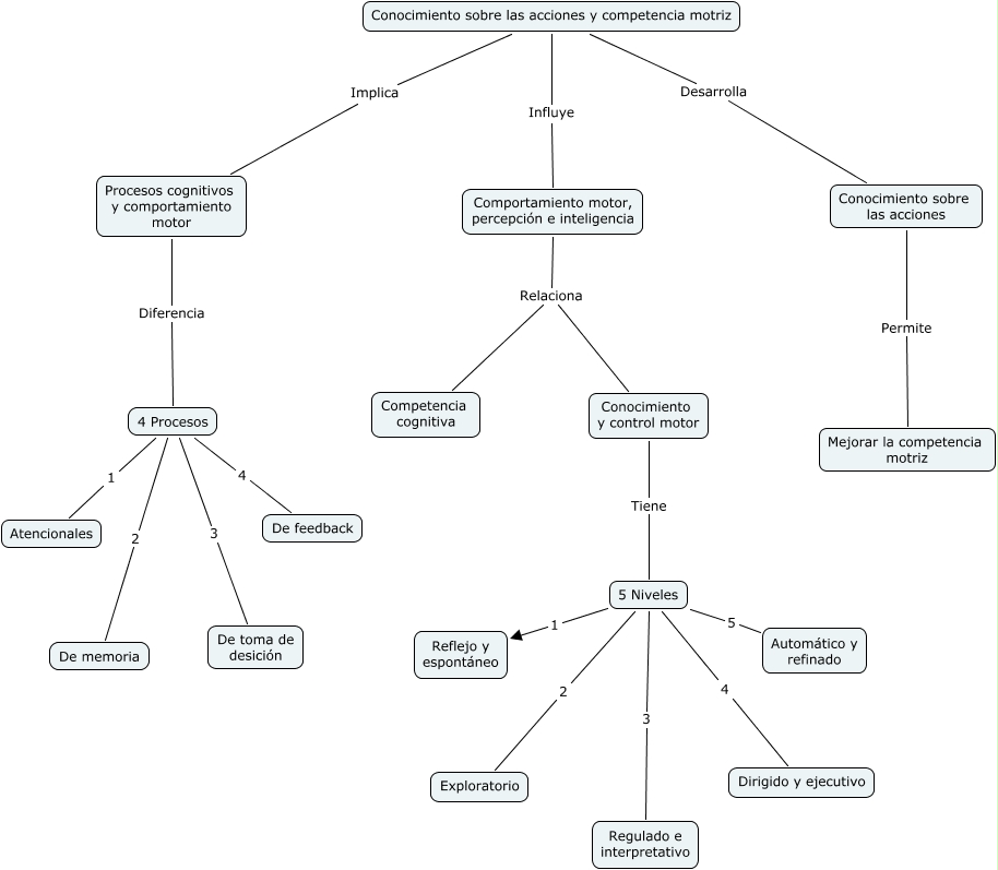
Este Cmap, tiene información relacionada con: 6, 4 Procesos 4 De feedback, 4 Procesos 3 De toma de desición, 5 Niveles 4 Dirigido y ejecutivo, Conocimiento sobre las acciones y competencia motriz Influye Comportamiento motor, percepción e inteligencia, 5 Niveles 2 Exploratorio, Conocimiento sobre las acciones y competencia motriz Implica Procesos cognitivos y comportamiento motor, 5 Niveles 5 Automático y refinado, Conocimiento y control motor Tiene 5 Niveles, 4 Procesos 2 De memoria, Comportamiento motor, percepción e inteligencia Relaciona Competencia cognitiva, Procesos cognitivos y comportamiento motor Diferencia 4 Procesos, 5 Niveles 1 Reflejo y espontáneo, 4 Procesos 1 Atencionales, Comportamiento motor, percepción e inteligencia Relaciona Conocimiento y control motor, Conocimiento sobre las acciones Permite Mejorar la competencia motriz, Conocimiento sobre las acciones y competencia motriz Desarrolla Conocimiento sobre las acciones, 5 Niveles 3 Regulado e interpretativo