WARNING:
JavaScript is turned OFF. None of the links on this concept map will
work until it is reactivated.
If you need help turning JavaScript On, click here.
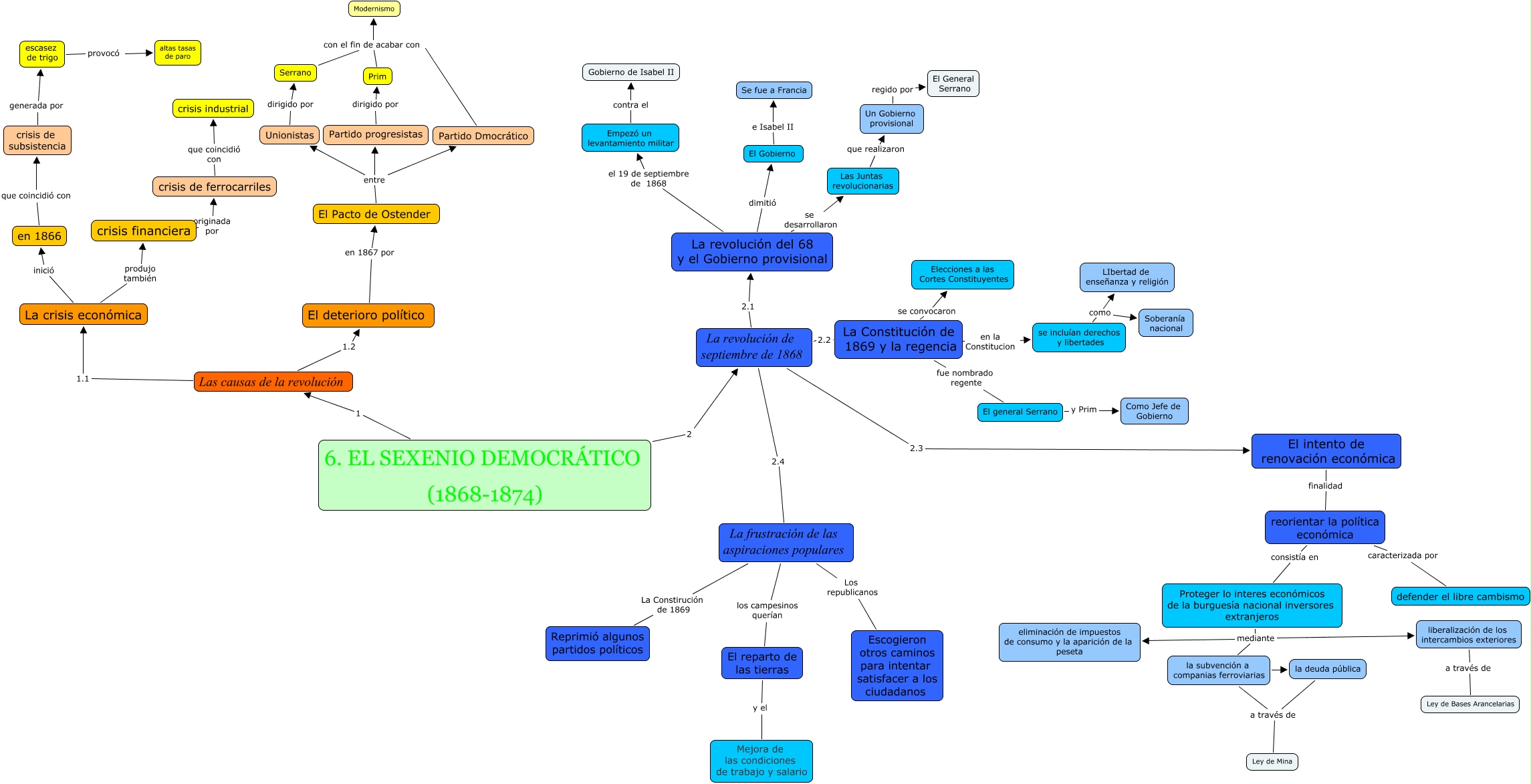
Este Cmap, tiene información relacionada con: punto 1 y 2, La Constitución de 1869 y la regencia se convocaron Elecciones a las Cortes Constituyentes, La frustración de las aspiraciones populares La Constirución de 1869 Reprimió algunos partidos políticos, El general Serrano y Prim Como Jefe de Gobierno, La revolución del 68 y el Gobierno provisional el 19 de septiembre de 1868 Empezó un levantamiento militar, Proteger lo interes económicos de la burguesía nacional inversores extranjeros mediante eliminación de impuestos de consumo y la aparición de la peseta, Proteger lo interes económicos de la burguesía nacional inversores extranjeros mediante liberalización de los intercambios exteriores, La revolución del 68 y el Gobierno provisional dimitió El Gobierno, Un Gobierno provisional regido por El General Serrano, 6. EL SEXENIO DEMOCRÁTICO (1868-1874) 1 Las causas de la revolución, El reparto de las tierras y el Mejora de las condiciones de trabajo y salario, liberalización de los intercambios exteriores a través de Ley de Bases Arancelarias, Prim con el fin de acabar con Modernismo, Unionistas dirigido por Serrano, Serrano con el fin de acabar con Modernismo, El intento de renovación económica finalidad reorientar la política económica, La Constitución de 1869 y la regencia fue nombrado regente El general Serrano, Las causas de la revolución 1.1 La crisis económica, se incluían derechos y libertades como LIbertad de enseñanza y religión, en 1866 que coincidió con crisis de subsistencia, crisis de subsistencia generada por escasez de trigo