Warning:
JavaScript is turned OFF. None of the links on this page will work until it is reactivated.
If you need help turning JavaScript On, click here.
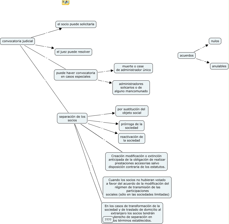
This Concept Map, created with IHMC CmapTools, has information related to: caso 6, convocatoria judicial . el socio puede solicitarla, separación de los socios . ????, convocatoria judicial . separación de los socios, acuerdos . anulables, separación de los socios . prórroga de la sociedad, separación de los socios . Creación modificación o extinción anticipada de la obligación de realizar prestaciones accesorias salvo disposición contraria de los estatutos., separación de los socios . por sustitución del objeto social, acuerdos . nulos, puede haver convocatoria en casos especiales . muerte o cese de administrador único, separación de los socios . reactivación de la sociedad, convocatoria judicial . el juez puede resolver, convocatoria judicial . puede haver convocatoria en casos especiales, separación de los socios . Creación modificación o extinción anticipada de la obligación de realizar prestaciones accesorias salvo disposición contraria de los estatutos., separación de los socios . Cuando los socios no hubieran votado a favor del acuerdo de la modificación del régimen de transmisión de las participaciones sociales (sólo en las sociedades limitadas), puede haver convocatoria en casos especiales . administradores solicarios o de alguno mancomunado