Warning:
JavaScript is turned OFF. None of the links on this page will work until it is reactivated.
If you need help turning JavaScript On, click here.
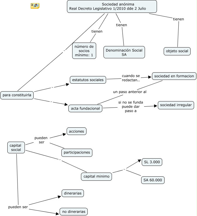
This Concept Map, created with IHMC CmapTools, has information related to: cas 2 corregit, Sociedad anónima Real Decreto Legislativo 1/2010 dde 2 Julio tienen objeto social, capital social pueden ser participaciones, estatutos sociales cuando se redactan.. sociedad en formacion, capital minimo . SL 3.000, sociedad en formacion un paso anterior al acta fundacional, capital social pueden ser acciones, capital social . capital minimo, acta fundacional si no se funda puede dar paso a sociedad irregular, Sociedad anónima Real Decreto Legislativo 1/2010 dde 2 Julio tienen número de socios mínimo: 1, para constituirla . estatutos sociales, capital social pueden ser no dinerarias, para constituirla . acta fundacional, capital minimo . SA 60.000, Sociedad anónima Real Decreto Legislativo 1/2010 dde 2 Julio tienen Denominación Social SA, capital social pueden ser dinerarias, Sociedad anónima Real Decreto Legislativo 1/2010 dde 2 Julio . para constituirla