Warning:
JavaScript is turned OFF. None of the links on this page will work until it is reactivated.
If you need help turning JavaScript On, click here.
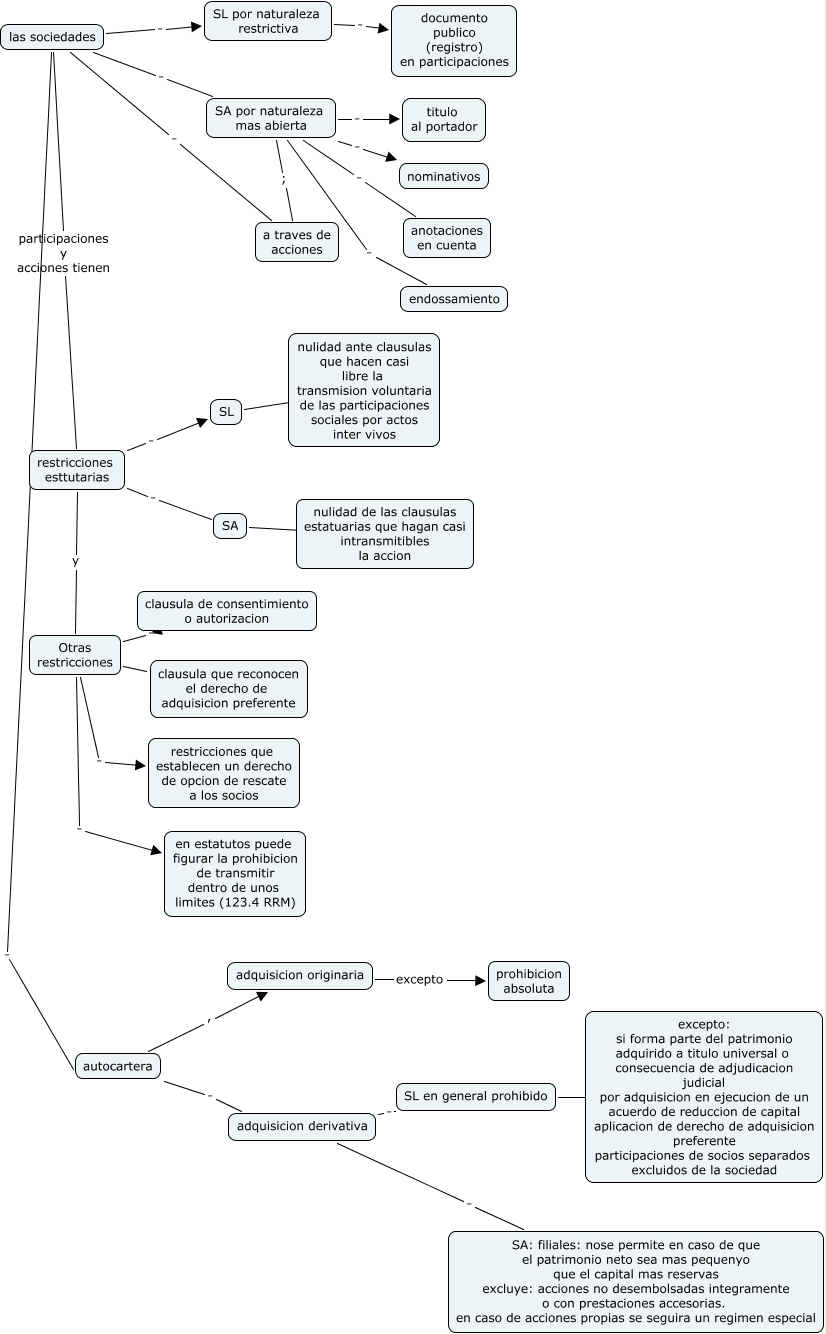
This Concept Map, created with IHMC CmapTools, has information related to: cas7, SA por naturaleza mas abierta . endossamiento, Otras restricciones . clausula que reconocen el derecho de adquisicion preferente, adquisicion derivativa . SL en general prohibido, adquisicion originaria excepto prohibicion absoluta, autocartera . adquisicion derivativa, restricciones esttutarias . SA, las sociedades participaciones y acciones tienen restricciones esttutarias, SA por naturaleza mas abierta . titulo al portador, SL . nulidad ante clausulas que hacen casi libre la transmision voluntaria de las participaciones sociales por actos inter vivos, Otras restricciones . en estatutos puede figurar la prohibicion de transmitir dentro de unos limites (123.4 RRM), las sociedades . SL por naturaleza restrictiva, SL en general prohibido . excepto: si forma parte del patrimonio adquirido a titulo universal o consecuencia de adjudicacion judicial por adquisicion en ejecucion de un acuerdo de reduccion de capital aplicacion de derecho de adquisicion preferente participaciones de socios separados excluidos de la sociedad, SA . nulidad de las clausulas estatuarias que hagan casi intransmitibles la accion, autocartera , adquisicion originaria, las sociedades . SA por naturaleza mas abierta, restricciones esttutarias . SL, SL por naturaleza restrictiva . documento publico (registro) en participaciones, las sociedades . autocartera, restricciones esttutarias y Otras restricciones, SA por naturaleza mas abierta . nominativos