Warning:
JavaScript is turned OFF. None of the links on this page will work until it is reactivated.
If you need help turning JavaScript On, click here.
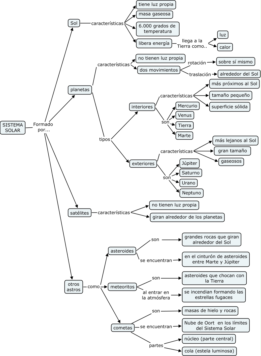
Este Cmap, tiene información relacionada con: composición del sistema solar, exteriores son Neptuno, satélites características no tienen luz propia, interiores son Tierra, meteoritos son asteroides que chocan con la Tierra, asteroides son grandes rocas que giran alrededor del Sol, asteroides se encuentran en el cinturón de asteroides entre Marte y Júpiter, exteriores son Júpiter, SISTEMA SOLAR Formado por... Sol, dos movimientos traslación alrededor del Sol, interiores características tamaño pequeño, interiores son Venus, interiores son Marte, exteriores características gran tamaño, libera energía llega a la Tierra como.. luz, exteriores son Saturno, SISTEMA SOLAR Formado por... otros astros, exteriores características más lejanos al Sol, SISTEMA SOLAR Formado por... planetas, cometas partes cola (estela luminosa), satélites características giran alrededor de los planetas