WARNING:
JavaScript is turned OFF. None of the links on this concept map will
work until it is reactivated.
If you need help turning JavaScript On, click here.
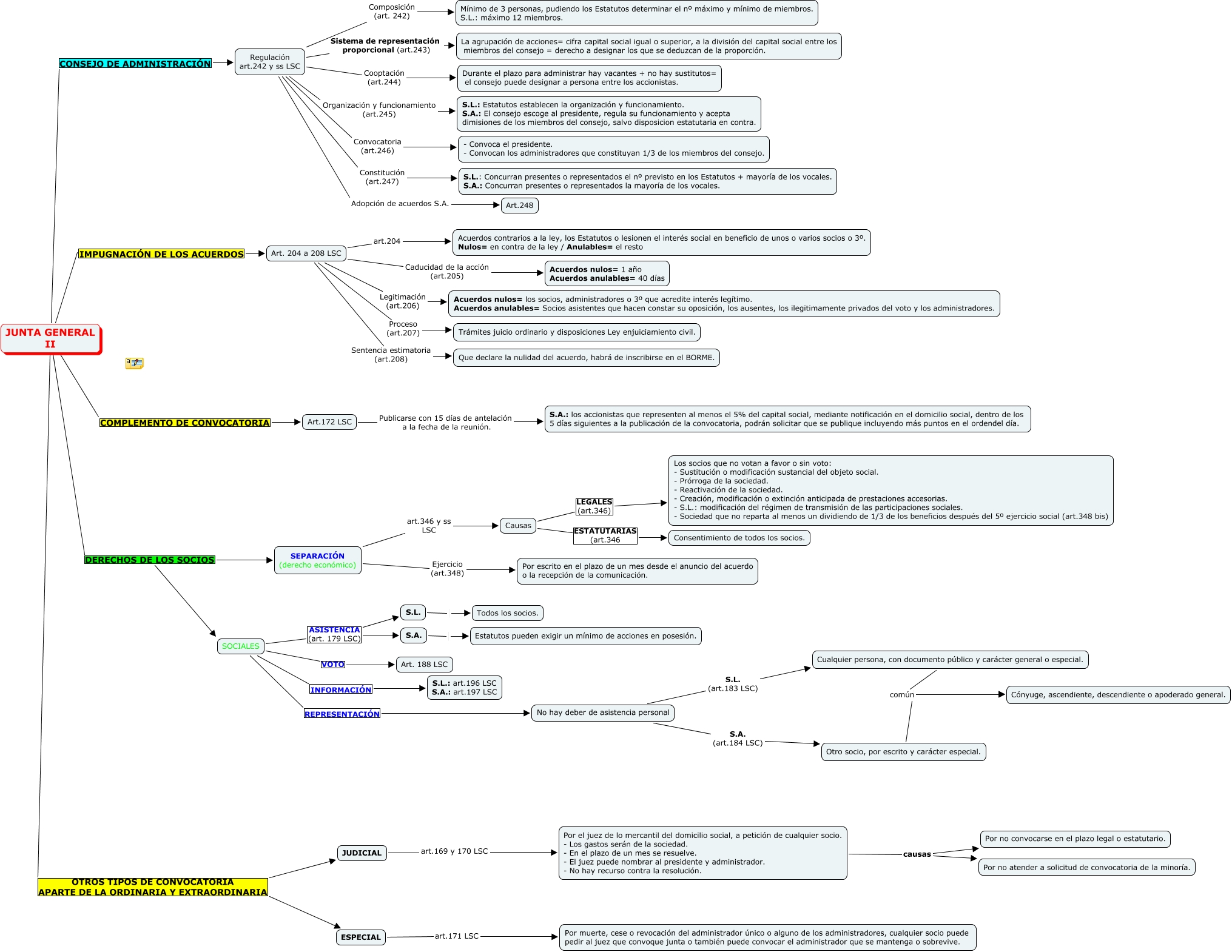
Este Cmap, tiene información relacionada con: juntageneralII, Art. 204 a 208 LSC art.204 Acuerdos contrarios a la ley, los Estatutos o lesionen el interés social en beneficio de unos o varios socios o 3º. Nulos= en contra de la ley / Anulables= el resto, Regulación art.242 y ss LSC Adopción de acuerdos S.A. Art.248, No hay deber de asistencia personal S.A. (art.184 LSC) Otro socio, por escrito y carácter especial., SOCIALES VOTO Art. 188 LSC, SOCIALES ASISTENCIA (art. 179 LSC) S.L., JUNTA GENERAL II DERECHOS DE LOS SOCIOS SOCIALES, JUNTA GENERAL II OTROS TIPOS DE CONVOCATORIA APARTE DE LA ORDINARIA Y EXTRAORDINARIA ESPECIAL, JUDICIAL art.169 y 170 LSC Por el juez de lo mercantil del domicilio social, a petición de cualquier socio. - Los gastos serán de la sociedad. - En el plazo de un mes se resuelve. - El juez puede nombrar al presidente y administrador. - No hay recurso contra la resolución., Regulación art.242 y ss LSC Sistema de representación proporcional (art.243) La agrupación de acciones= cifra capital social igual o superior, a la división del capital social entre los miembros del consejo = derecho a designar los que se deduzcan de la proporción., Regulación art.242 y ss LSC Convocatoria (art.246) - Convoca el presidente. - Convocan los administradores que constituyan 1/3 de los miembros del consejo., Regulación art.242 y ss LSC Cooptación (art.244) Durante el plazo para administrar hay vacantes + no hay sustitutos= el consejo puede designar a persona entre los accionistas., JUNTA GENERAL II OTROS TIPOS DE CONVOCATORIA APARTE DE LA ORDINARIA Y EXTRAORDINARIA JUDICIAL, Por el juez de lo mercantil del domicilio social, a petición de cualquier socio. - Los gastos serán de la sociedad. - En el plazo de un mes se resuelve. - El juez puede nombrar al presidente y administrador. - No hay recurso contra la resolución. causas Por no atender a solicitud de convocatoria de la minoría., JUNTA GENERAL II DERECHOS DE LOS SOCIOS SEPARACIÓN (derecho económico), SEPARACIÓN (derecho económico) art.346 y ss LSC Causas, No hay deber de asistencia personal S.L. (art.183 LSC) Cualquier persona, con documento público y carácter general o especial., Otro socio, por escrito y carácter especial. Cónyuge, ascendiente, descendiente o apoderado general., S.L. Todos los socios., Regulación art.242 y ss LSC Composición (art. 242) Mínimo de 3 personas, pudiendo los Estatutos determinar el nº máximo y mínimo de miembros. S.L.: máximo 12 miembros., JUNTA GENERAL II CONSEJO DE ADMINISTRACIÓN Regulación art.242 y ss LSC