Warning:
JavaScript is turned OFF. None of the links on this page will work until it is reactivated.
If you need help turning JavaScript On, click here.
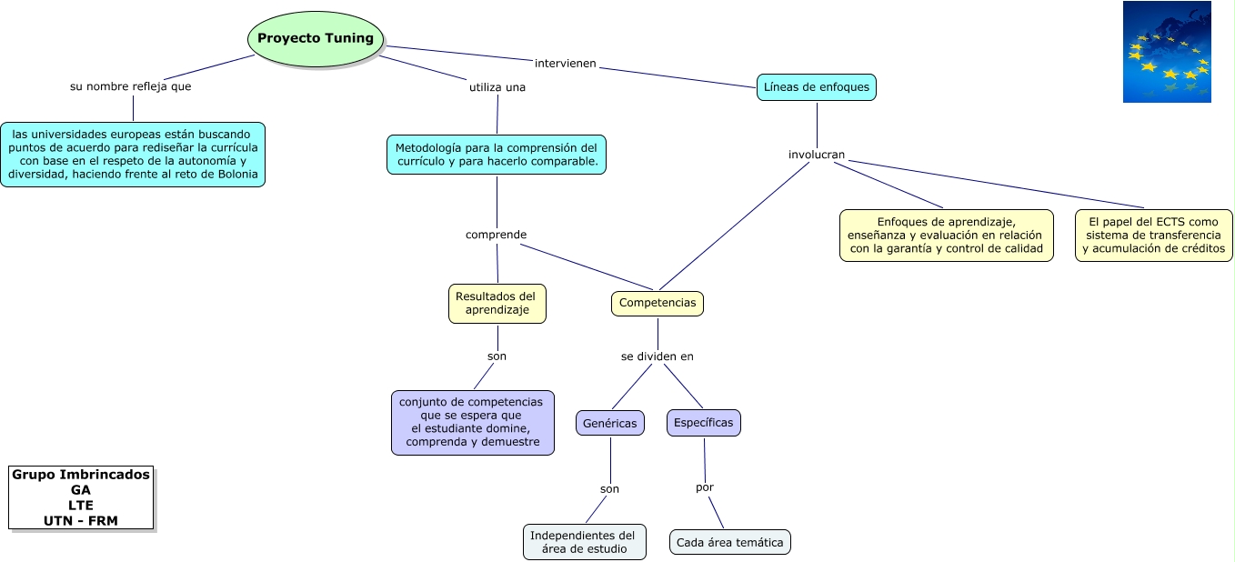
Este Cmap, tiene información relacionada con: GA imbrincados2, Líneas de enfoques involucran Enfoques de aprendizaje, enseñanza y evaluación en relación con la garantía y control de calidad, Competencias se dividen en Genéricas, Líneas de enfoques involucran Competencias, Genéricas son Independientes del área de estudio, Proyecto Tuning intervienen Líneas de enfoques, Líneas de enfoques involucran El papel del ECTS como sistema de transferencia y acumulación de créditos, Metodología para la comprensión del currículo y para hacerlo comparable. comprende Competencias, Proyecto Tuning su nombre refleja que las universidades europeas están buscando puntos de acuerdo para rediseñar la currícula con base en el respeto de la autonomía y diversidad, haciendo frente al reto de Bolonia, Específicas por Cada área temática, Metodología para la comprensión del currículo y para hacerlo comparable. comprende Resultados del aprendizaje, Resultados del aprendizaje son conjunto de competencias que se espera que el estudiante domine, comprenda y demuestre, Competencias se dividen en Específicas, Proyecto Tuning utiliza una Metodología para la comprensión del currículo y para hacerlo comparable.