Warning:
JavaScript is turned OFF. None of the links on this page will work until it is reactivated.
If you need help turning JavaScript On, click here.
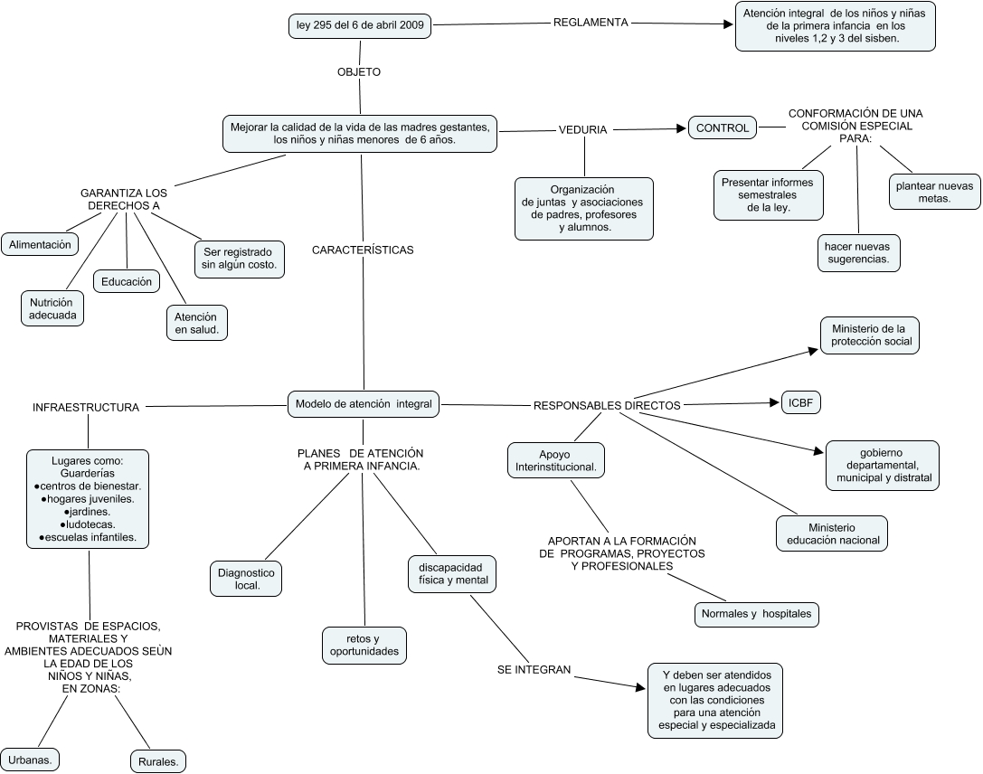
Este Cmap, tiene información relacionada con: ley 295, Modelo de atención integral RESPONSABLES DIRECTOS Apoyo Interinstitucional., Mejorar la calidad de la vida de las madres gestantes, los niños y niñas menores de 6 años. GARANTIZA LOS DERECHOS A Ser registrado sin algún costo., Lugares como: Guarderías ∙centros de bienestar. ∙hogares juveniles. ∙jardines. ∙ludotecas. ∙escuelas infantiles. PROVISTAS DE ESPACIOS, MATERIALES Y AMBIENTES ADECUADOS SEÙN LA EDAD DE LOS NIÑOS Y NIÑAS, EN ZONAS: Rurales., Mejorar la calidad de la vida de las madres gestantes, los niños y niñas menores de 6 años. GARANTIZA LOS DERECHOS A Atención en salud., Modelo de atención integral RESPONSABLES DIRECTOS Ministerio educación nacional, Modelo de atención integral RESPONSABLES DIRECTOS ICBF, ley 295 del 6 de abril 2009 REGLAMENTA Atención integral de los niños y niñas de la primera infancia en los niveles 1,2 y 3 del sisben., CONTROL CONFORMACIÓN DE UNA COMISIÓN ESPECIAL PARA: plantear nuevas metas., Lugares como: Guarderías ∙centros de bienestar. ∙hogares juveniles. ∙jardines. ∙ludotecas. ∙escuelas infantiles. PROVISTAS DE ESPACIOS, MATERIALES Y AMBIENTES ADECUADOS SEÙN LA EDAD DE LOS NIÑOS Y NIÑAS, EN ZONAS: Urbanas., Modelo de atención integral RESPONSABLES DIRECTOS Ministerio de la protección social, Modelo de atención integral PLANES DE ATENCIÓN A PRIMERA INFANCIA. Diagnostico local., CONTROL CONFORMACIÓN DE UNA COMISIÓN ESPECIAL PARA: Presentar informes semestrales de la ley., Mejorar la calidad de la vida de las madres gestantes, los niños y niñas menores de 6 años. GARANTIZA LOS DERECHOS A Alimentación, Mejorar la calidad de la vida de las madres gestantes, los niños y niñas menores de 6 años. VEDURIA CONTROL, CONTROL CONFORMACIÓN DE UNA COMISIÓN ESPECIAL PARA: hacer nuevas sugerencias., ley 295 del 6 de abril 2009 OBJETO Mejorar la calidad de la vida de las madres gestantes, los niños y niñas menores de 6 años., Apoyo Interinstitucional. APORTAN A LA FORMACIÓN DE PROGRAMAS, PROYECTOS Y PROFESIONALES Normales y hospitales, discapacidad física y mental SE INTEGRAN Y deben ser atendidos en lugares adecuados con las condiciones para una atención especial y especializada, Modelo de atención integral INFRAESTRUCTURA Lugares como: Guarderías ∙centros de bienestar. ∙hogares juveniles. ∙jardines. ∙ludotecas. ∙escuelas infantiles., Mejorar la calidad de la vida de las madres gestantes, los niños y niñas menores de 6 años. VEDURIA Organización de juntas y asociaciones de padres, profesores y alumnos.