Warning:
JavaScript is turned OFF. None of the links on this page will work until it is reactivated.
If you need help turning JavaScript On, click here.
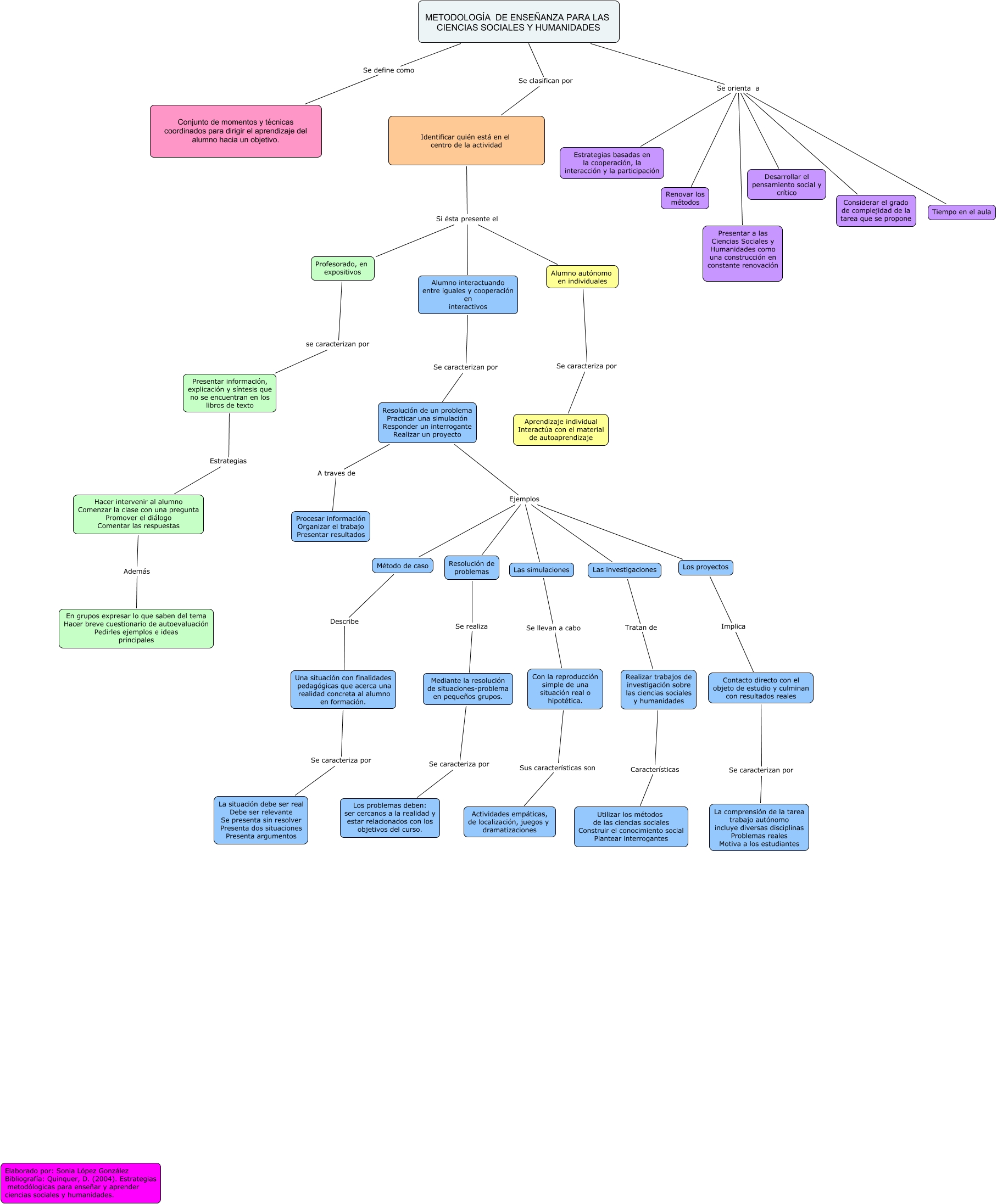
Este Cmap, tiene información relacionada con: Ciencias sociales mapa, Identificar quién está en el centro de la actividad Si ésta presente el Profesorado, en expositivos, METODOLOGÍA DE ENSEÑANZA PARA LAS CIENCIAS SOCIALES Y HUMANIDADES Se clasifican por Identificar quién está en el centro de la actividad, Resolución de un problema Practicar una simulación Responder un interrogante Realizar un proyecto Ejemplos Las simulaciones, Resolución de un problema Practicar una simulación Responder un interrogante Realizar un proyecto A traves de Procesar información Organizar el trabajo Presentar resultados, METODOLOGÍA DE ENSEÑANZA PARA LAS CIENCIAS SOCIALES Y HUMANIDADES Se orienta a Estrategias basadas en la cooperación, la interacción y la participación, Identificar quién está en el centro de la actividad Si ésta presente el Alumno interactuando entre iguales y cooperación en interactivos, Hacer intervenir al alumno Comenzar la clase con una pregunta Promover el diálogo Comentar las respuestas Además En grupos expresar lo que saben del tema Hacer breve cuestionario de autoevaluación Pedirles ejemplos e ideas principales, METODOLOGÍA DE ENSEÑANZA PARA LAS CIENCIAS SOCIALES Y HUMANIDADES Se orienta a Tiempo en el aula, Resolución de un problema Practicar una simulación Responder un interrogante Realizar un proyecto Ejemplos Método de caso, Método de caso Describe Una situación con finalidades pedagógicas que acerca una realidad concreta al alumno en formación., Las simulaciones Se llevan a cabo Con la reproducción simple de una situación real o hipotética., Con la reproducción simple de una situación real o hipotética. Sus características son Actividades empáticas, de localización, juegos y dramatizaciones, METODOLOGÍA DE ENSEÑANZA PARA LAS CIENCIAS SOCIALES Y HUMANIDADES Se orienta a Desarrollar el pensamiento social y crítico, Una situación con finalidades pedagógicas que acerca una realidad concreta al alumno en formación. Se caracteriza por La situación debe ser real Debe ser relevante Se presenta sin resolver Presenta dos situaciones Presenta argumentos, METODOLOGÍA DE ENSEÑANZA PARA LAS CIENCIAS SOCIALES Y HUMANIDADES Se orienta a Presentar a las Ciencias Sociales y Humanidades como una construcción en constante renovación, Profesorado, en expositivos se caracterizan por Presentar información, explicación y síntesis que no se encuentran en los libros de texto, Mediante la resolución de situaciones-problema en pequeños grupos. Se caracteriza por Los problemas deben: ser cercanos a la realidad y estar relacionados con los objetivos del curso., METODOLOGÍA DE ENSEÑANZA PARA LAS CIENCIAS SOCIALES Y HUMANIDADES Se define como Conjunto de momentos y técnicas coordinados para dirigir el aprendizaje del alumno hacia un objetivo., Los proyectos Implica Contacto directo con el objeto de estudio y culminan con resultados reales, Alumno interactuando entre iguales y cooperación en interactivos Se caracterizan por Resolución de un problema Practicar una simulación Responder un interrogante Realizar un proyecto