Warning:
JavaScript is turned OFF. None of the links on this page will work until it is reactivated.
If you need help turning JavaScript On, click here.
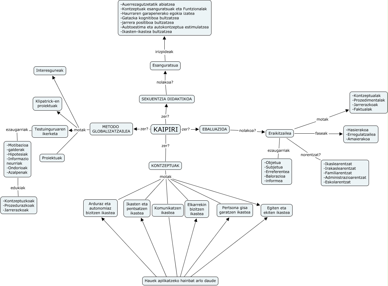
This Concept Map has information related to: t.3.7, KONTZEPTUAK motak Komunikatzen ikastea, KONTZEPTUAK motak Ikasten eta pentsatzen ikastea, Hauek aplikatzeko hainbat arlo daude ???? Arduraz eta autonomiaz bizitzen ikastea, Hauek aplikatzeko hainbat arlo daude ???? Egiten eta ekiten ikastea, METODO GLOBALIZATZAILEA motak Proiektuak, -Motibazioa -galderak -Hipotesiak -Informazio neurriak -Ondorioak -Azalpenak edukiak -Kontzeptuzkoak -Prozedurazkoak -Jarrerazkoak, Eraikitzailea norentzat? -Ikaslearentzat -Irakaslearentzat -Familiarentzat -Administrazioarentzat -Eskolarentzat, Testuinguruaren ikerketa ezaugarriak -Motibazioa -galderak -Hipotesiak -Informazio neurriak -Ondorioak -Azalpenak, Hauek aplikatzeko hainbat arlo daude ???? Elkarrekin bizitzen ikastea, KONTZEPTUAK motak Egiten eta ekiten ikastea