WARNING:
JavaScript is turned OFF. None of the links on this concept map will
work until it is reactivated.
If you need help turning JavaScript On, click here.
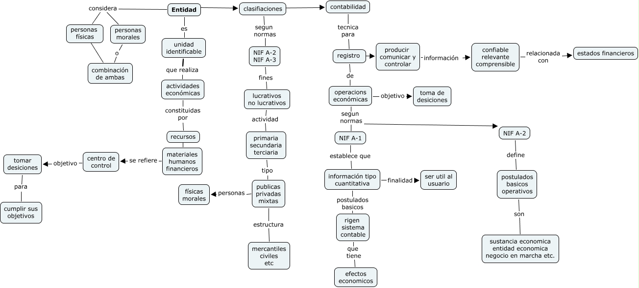
Este Cmap, tiene información relacionada con: contabilidad_unidad2, publicas privadas mixtas personas físicas morales, contabilidad tecnica para registro, clasifiaciones ???? contabilidad, rigen sistema contable que tiene efectos economicos, NIF A-2 define postulados basicos operativos, operacions económicas segun normas NIF A-2, centro de control objetivo tomar desiciones, unidad identificable que realiza actividades económicas, recursos ???? materiales humanos financieros, lucrativos no lucrativos actividad primaria secundaria terciaria, Entidad es unidad identificable, postulados basicos operativos son sustancia economica entidad economica negocio en marcha etc., publicas privadas mixtas estructura mercantiles civiles etc, registro ???? producir comunicar y controlar, unidad identificable que realiza actividades económicas, información tipo cuantitativa finalidad ser util al usuario, NIF A-1 establece que información tipo cuantitativa, operacions económicas segun normas NIF A-1, confiable relevante comprensible relacionada con estados financieros, Entidad ???? clasifiaciones