WARNING:
JavaScript is turned OFF. None of the links on this concept map will
work until it is reactivated.
If you need help turning JavaScript On, click here.
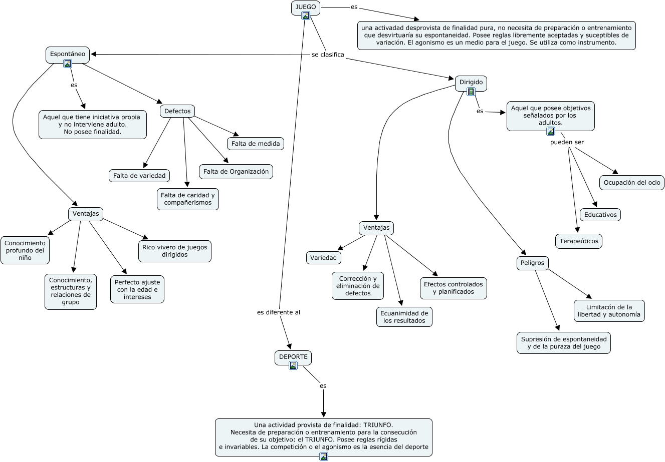
Este Cmap, tiene información relacionada con: Díaz Suarez, Defectos ???? Falta de caridad y compañerismos, Ventajas ???? Ecuanimidad de los resultados, DEPORTE es Una actividad provista de finalidad: TRIUNFO. Necesita de preparación o entrenamiento para la consecución de su objetivo: el TRIUNFO. Posee reglas rígidas e invariables. La competición o el agonismo es la esencia del deporte, Espontáneo ???? Defectos, Aquel que posee objetivos señalados por los adultos. pueden ser Terapeúticos, Aquel que posee objetivos señalados por los adultos. pueden ser Educativos, JUEGO es diferente al DEPORTE, Ventajas ???? Efectos controlados y planificados, JUEGO es una activadad desprovista de finalidad pura, no necesita de preparación o entrenamiento que desvirtuaría su espontaneidad. Posee reglas libremente aceptadas y suceptibles de variación. El agonismo es un medio para el juego. Se utiliza como instrumento., Ventajas ???? Variedad, Defectos ???? Falta de medida, Dirigido es Aquel que posee objetivos señalados por los adultos., Aquel que posee objetivos señalados por los adultos. pueden ser Ocupación del ocio, JUEGO se clasifica Dirigido, Ventajas ???? Rico vivero de juegos dirigidos, Espontáneo es Aquel que tiene iniciativa propia y no interviene adulto. No posee finalidad., Dirigido ???? Peligros, Defectos ???? Falta de variedad, Ventajas ???? Conocimiento, estructuras y relaciones de grupo, Ventajas ???? Corrección y eliminación de defectos