WARNING:
JavaScript is turned OFF. None of the links on this concept map will
work until it is reactivated.
If you need help turning JavaScript On, click here.
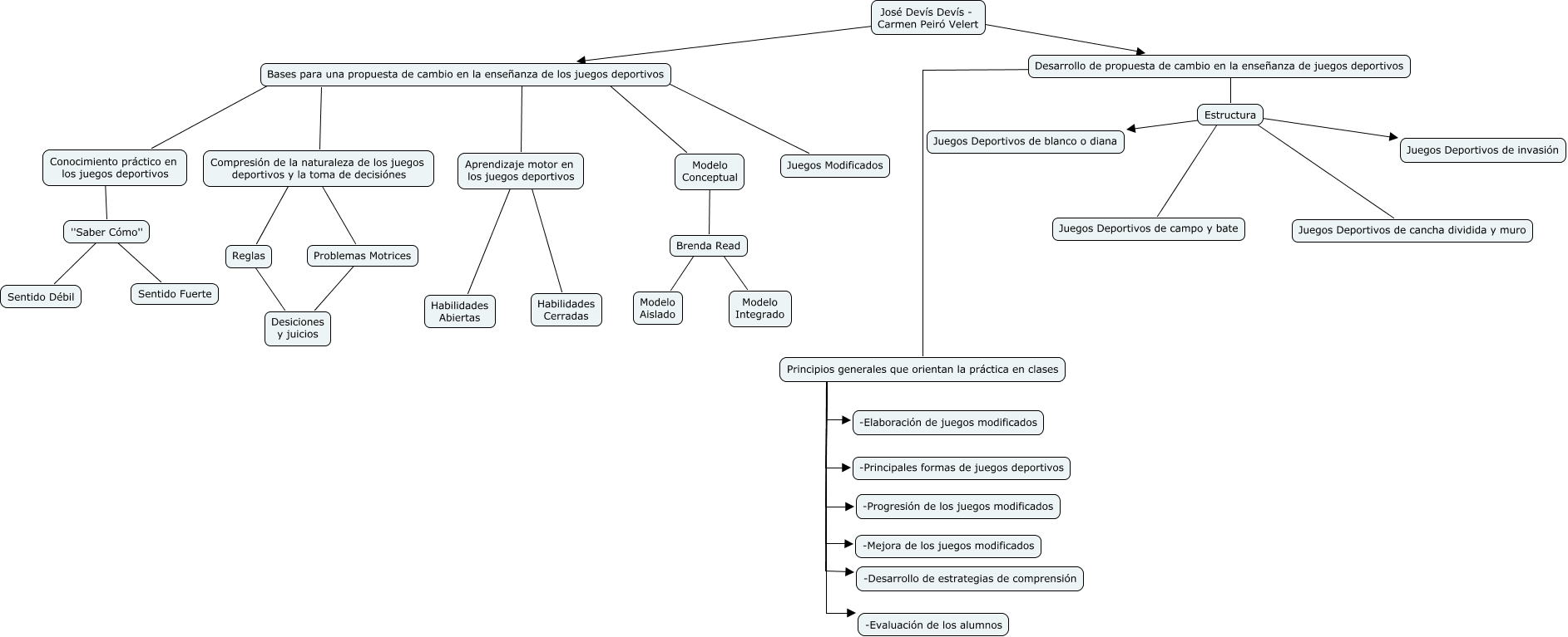
Este Cmap, tiene información relacionada con: torres, grande, gasparini -devis devis y peiro velert, Aprendizaje motor en los juegos deportivos ???? Habilidades Abiertas, José Devís Devís - Carmen Peiró Velert ???? Bases para una propuesta de cambio en la enseñanza de los juegos deportivos, Problemas Motrices ???? Desiciones y juicios, Bases para una propuesta de cambio en la enseñanza de los juegos deportivos ???? Compresión de la naturaleza de los juegos deportivos y la toma de decisiónes, Bases para una propuesta de cambio en la enseñanza de los juegos deportivos ???? Modelo Conceptual, Estructura ???? Juegos Deportivos de invasión, Principios generales que orientan la práctica en clases ???? -Evaluación de los alumnos, Brenda Read ???? Modelo Aislado, Aprendizaje motor en los juegos deportivos ???? Habilidades Cerradas, Principios generales que orientan la práctica en clases ???? -Progresión de los juegos modificados, ''Saber Cómo'' ???? Sentido Fuerte, Estructura ???? Juegos Deportivos de blanco o diana, Estructura ???? Juegos Deportivos de campo y bate, Compresión de la naturaleza de los juegos deportivos y la toma de decisiónes ???? Reglas, Conocimiento práctico en los juegos deportivos ???? ''Saber Cómo'', Compresión de la naturaleza de los juegos deportivos y la toma de decisiónes ???? Problemas Motrices, Principios generales que orientan la práctica en clases ???? -Elaboración de juegos modificados, Estructura ???? Juegos Deportivos de cancha dividida y muro, Principios generales que orientan la práctica en clases ???? -Desarrollo de estrategias de comprensión, Estructura ???? Desarrollo de propuesta de cambio en la enseñanza de juegos deportivos