WARNING:
JavaScript is turned OFF. None of the links on this concept map will
work until it is reactivated.
If you need help turning JavaScript On, click here.
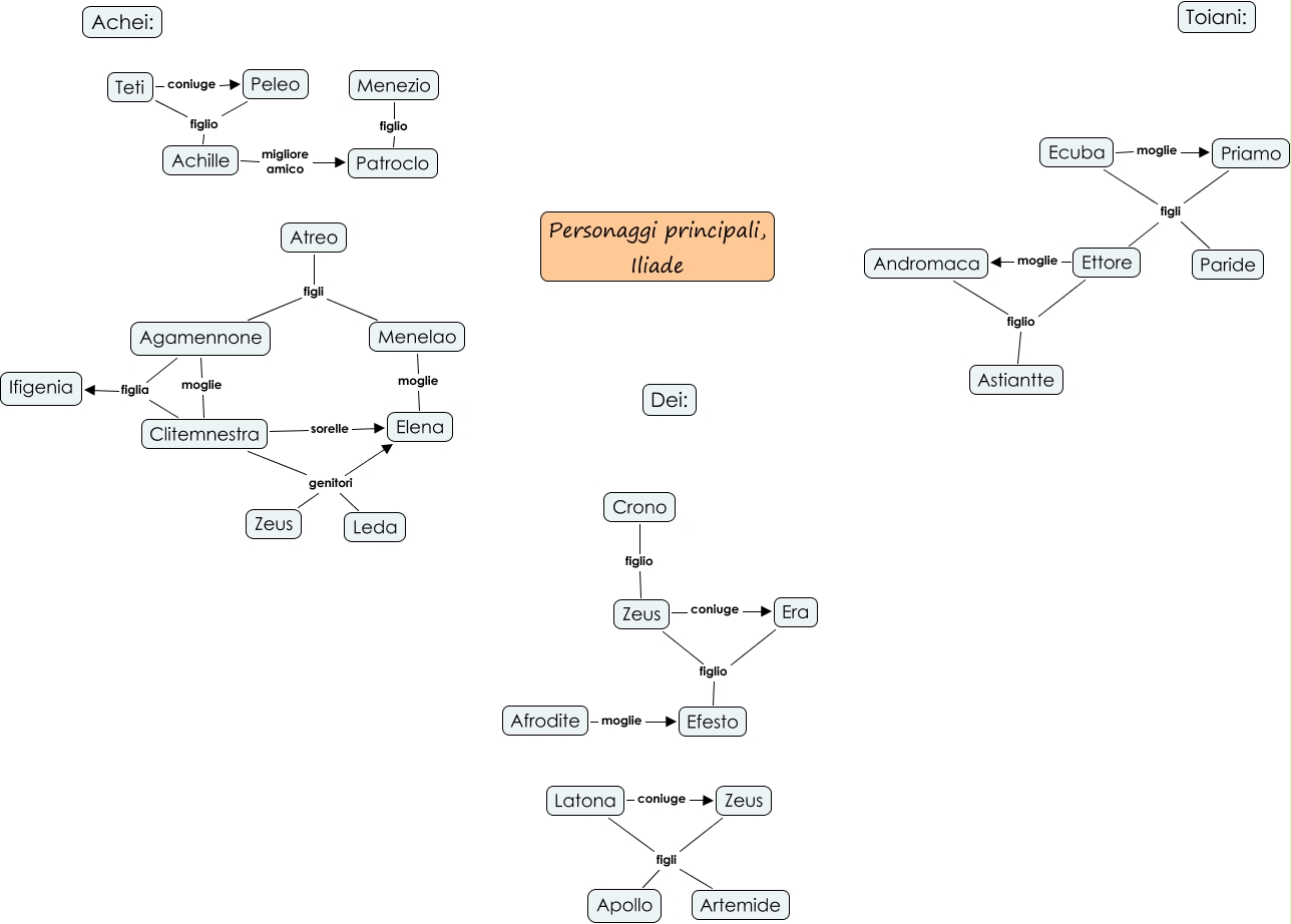
Questa Cmap, creata con IHMC CmapTools, contiene informazioni relative a: xsonaggi principali,iliade, Zeus coniuge Era, Agamennone figlia Clitemnestra, Clitemnestra genitori Elena, Crono figlio Zeus, Latona figli Apollo, Priamo figli Ettore, Atreo figli Agamennone, Andromaca figlio Astiantte, Ecuba moglie Priamo, Achille migliore amico Patroclo, Menezio figlio Patroclo, Peleo figlio Achille, Menelao moglie Elena, Afrodite moglie Efesto, Atreo figli Menelao, Zeus figlio Efesto, Zeus figli Apollo, Agamennone figlia Ifigenia, Priamo figli Paride, Clitemnestra genitori Zeus