WARNING:
JavaScript is turned OFF. None of the links on this concept map will
work until it is reactivated.
If you need help turning JavaScript On, click here.
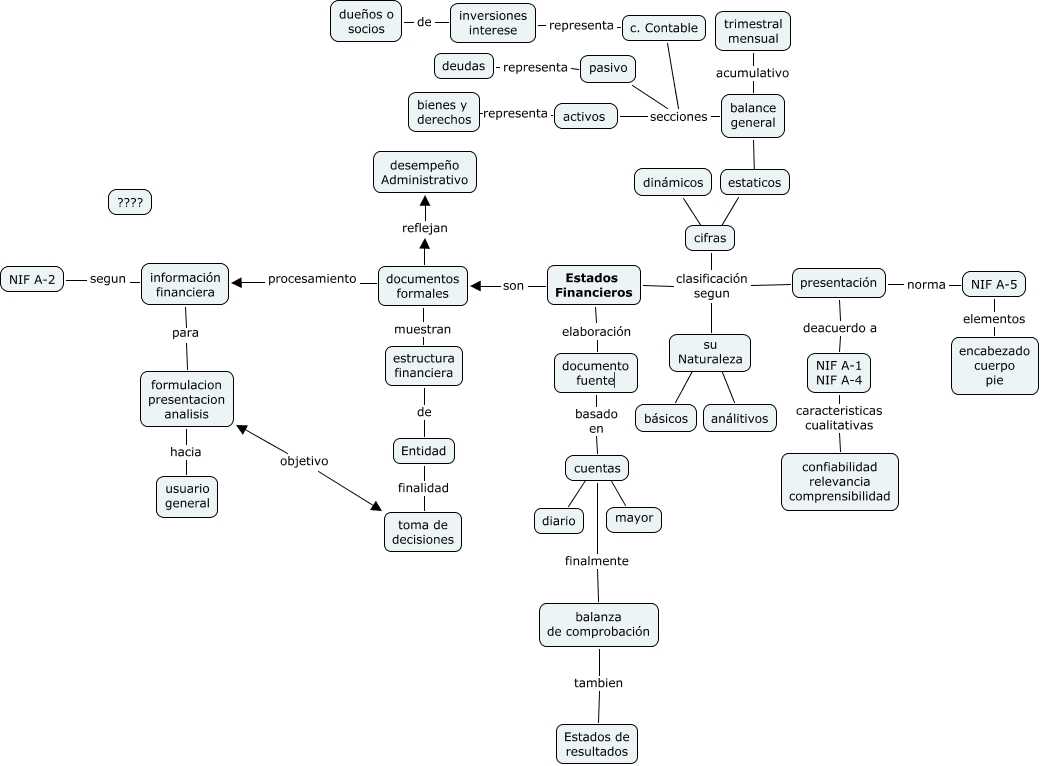
Este Cmap, tiene información relacionada con: contabilidad_unidad3, su Naturaleza ???? básicos, documento fuente basado en cuentas, balance general secciones activos, documentos formales procesamiento información financiera, balance general secciones c. Contable, documentos formales muestran estructura financiera, NIF A-1 NIF A-4 caracteristicas cualitativas confiabilidad relevancia comprensibilidad, activos representa bienes y derechos, documentos formales reflejan desempeño Administrativo, cuentas ???? diario, Estados Financieros clasificación segun cifras, cifras ???? estaticos, pasivo representa deudas, cifras ???? dinámicos, Estados Financieros son documentos formales, inversiones interese de dueños o socios, su Naturaleza ???? análitivos, balance general acumulativo trimestral mensual, c. Contable representa inversiones interese, balanza de comprobación tambien Estados de resultados