WARNING:
JavaScript is turned OFF. None of the links on this concept map will
work until it is reactivated.
If you need help turning JavaScript On, click here.
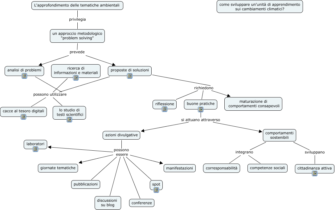
Questa Cmap, creata con IHMC CmapTools, contiene informazioni relative a: cambiamenti climatici, proposte di soluzioni richiedono buone pratiche, azioni divulgative possono essere pubblicazioni, proposte di soluzioni richiedono maturazione di comportamenti consapevoli, un approccio metodologico "problem solving" prevede analisi di problemi, proposte di soluzioni possono utilizzare cacce al tesoro digitali, buone pratiche si attuano attraverso azioni divulgative, un approccio metodologico "problem solving" prevede proposte di soluzioni, comportamenti sostenibili integrano corresponsabilità, ricerca di informazioni e materiali possono utilizzare lo studio di testi scientifici, azioni divulgative possono essere conferenze, azioni divulgative possono essere laboratori, buone pratiche si attuano attraverso comportamenti sostenibili, azioni divulgative possono essere manifestazioni, analisi di problemi possono utilizzare lo studio di testi scientifici, L'approfondimento delle tematiche ambientali privilegia un approccio metodologico "problem solving", azioni divulgative possono essere spot, comportamenti sostenibili integrano competenze sociali, azioni divulgative possono essere discussioni su blog, ricerca di informazioni e materiali possono utilizzare cacce al tesoro digitali, proposte di soluzioni richiedono riflessione