WARNING:
JavaScript is turned OFF. None of the links on this concept map will
work until it is reactivated.
If you need help turning JavaScript On, click here.
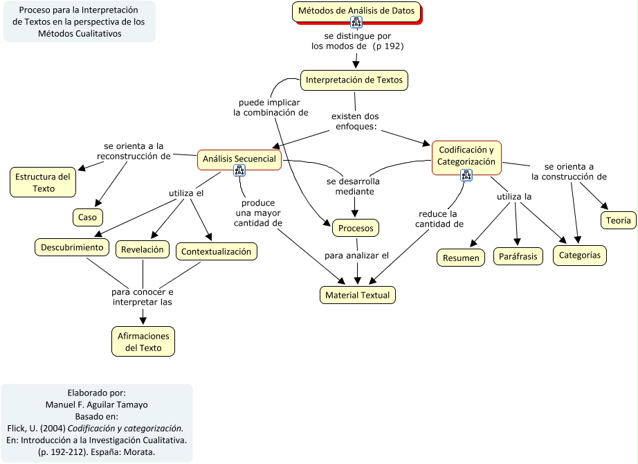
Este Cmap, tiene información relacionada con: Métodos Analisis Secuenica y Codificación, Revelación para conocer e interpretar las Afirmaciones del Texto, Interpretación de Textos puede implicar la combinación de Procesos, Codificación y Categorización reduce la cantidad de Material Textual, Análisis Secuencial se orienta a la reconstrucción de Caso, Codificación y Categorización se orienta a la construcción de Teoría, Análisis Secuencial se orienta a la reconstrucción de Estructura del Texto, Análisis Secuencial utiliza el Revelación, Descubrimiento para conocer e interpretar las Afirmaciones del Texto, Codificación y Categorización se desarrolla mediante Procesos, Métodos de Análisis de Datos se distingue por los modos de (p 192) Interpretación de Textos, Análisis Secuencial se desarrolla mediante Procesos, Análisis Secuencial produce una mayor cantidad de Material Textual, Procesos para analizar el Material Textual, Codificación y Categorización utiliza la Resumen, Interpretación de Textos existen dos enfoques: Análisis Secuencial, Codificación y Categorización utiliza la Categorías, Codificación y Categorización se orienta a la construcción de Categorías, Análisis Secuencial utiliza el Descubrimiento, Interpretación de Textos existen dos enfoques: Codificación y Categorización, Análisis Secuencial utiliza el Contextualización