WARNING:
JavaScript is turned OFF. None of the links on this concept map will
work until it is reactivated.
If you need help turning JavaScript On, click here.
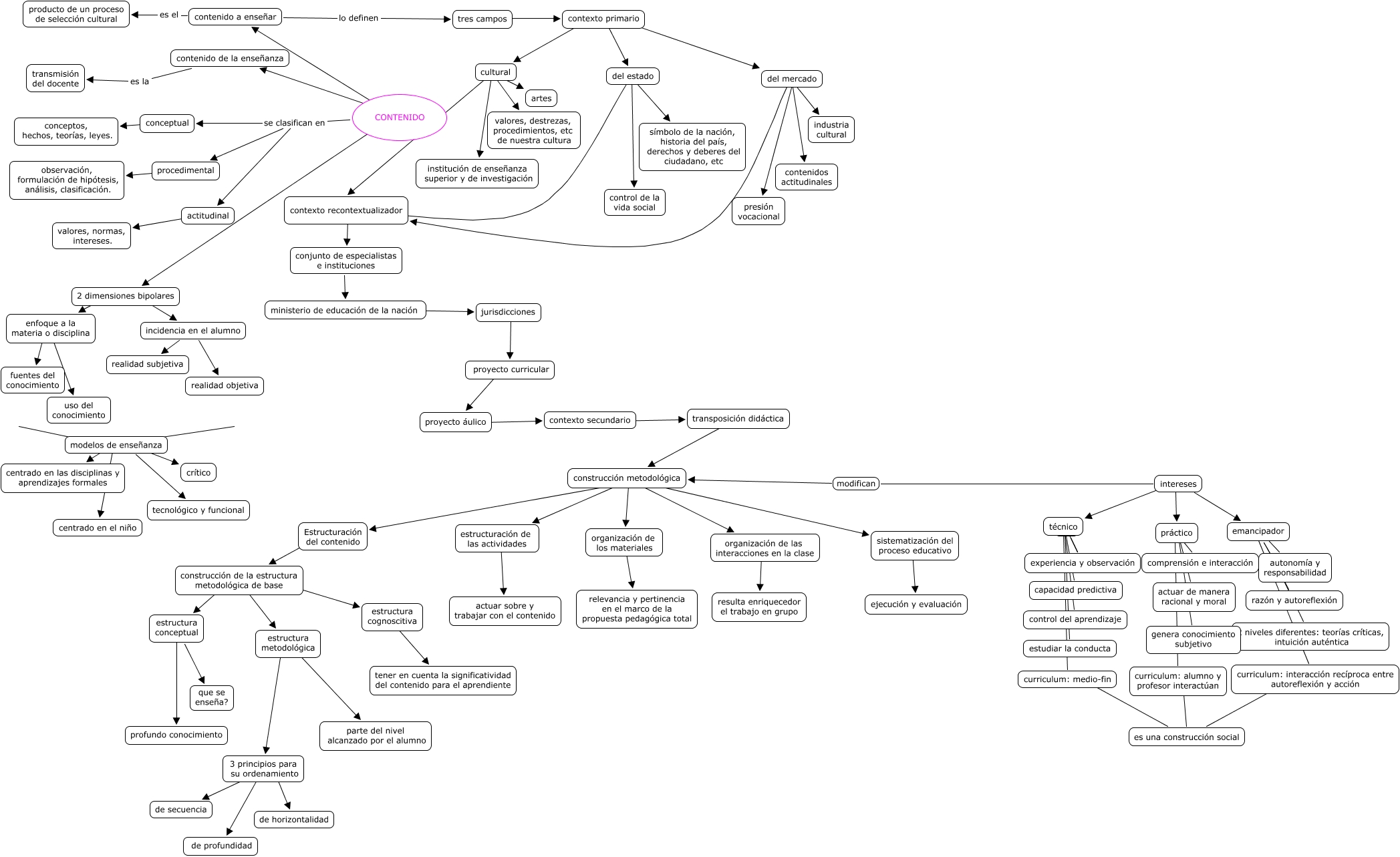
Este Cmap, tiene información relacionada con: enseñanza, práctico ???? actuar de manera racional y moral, construcción metodológica ???? sistematización del proceso educativo, del estado ???? control de la vida social, intereses ???? técnico, proyecto curricular ???? proyecto áulico, construcción de la estructura metodológica de base ???? estructura conceptual, ministerio de educación de la nación ???? jurisdicciones, estructura cognoscitiva ???? tener en cuenta la significatividad del contenido para el aprendiente, conjunto de especialistas e instituciones ???? ministerio de educación de la nación, del mercado ???? contexto recontextualizador, emancipador ???? autonomía y responsabilidad, intereses ???? práctico, Estructuración del contenido ???? construcción de la estructura metodológica de base, procedimental ???? observación, formulación de hipótesis, análisis, clasificación., sistematización del proceso educativo ???? ejecución y evaluación, curriculum: alumno y profesor interactúan ???? es una construcción social, modelos de enseñanza ???? tecnológico y funcional, estructura metodológica ???? parte del nivel alcanzado por el alumno, CONTENIDO se clasifican en conceptual, organización de los materiales ???? relevancia y pertinencia en el marco de la propuesta pedagógica total