WARNING:
JavaScript is turned OFF. None of the links on this concept map will
work until it is reactivated.
If you need help turning JavaScript On, click here.
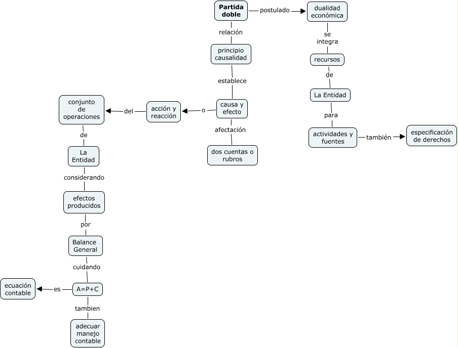
Este Cmap, tiene información relacionada con: contabilidad_unidad5, acción y reacción del conjunto de operaciones, dualidad económica se integra recursos, efectos producidos por Balance General, La Entidad para actividades y fuentes, Partida doble postulado dualidad económica, A=P+C es ecuación contable, actividades y fuentes también especificación de derechos, conjunto de operaciones de La Entidad, principio causalidad establece causa y efecto, A=P+C tambien adecuar manejo contable, La Entidad considerando efectos producidos, causa y efecto o acción y reacción, causa y efecto afectación dos cuentas o rubros, Partida doble relación principio causalidad, recursos de La Entidad, Balance General cuidando A=P+C