WARNING:
JavaScript is turned OFF. None of the links on this concept map will
work until it is reactivated.
If you need help turning JavaScript On, click here.
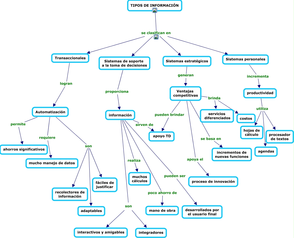
Este Cmap, tiene información relacionada con: TIPOS DE SISTEMAS DE INFORMACIÓN, TIPOS DE INFORMACIÓN se clasifican en Sistemas personales, Automatización requiere mucho manejo de datos, Ventajas competitivas pueden brindar apoyo TD, información son integradores, productividad utiliza procesador de textos, Ventajas competitivas apoya el proceso de innovación, información son interactivos y amigables, productividad utiliza hojas de cálculo, TIPOS DE INFORMACIÓN se clasifican en Transaccionales, Automatización son recolectores de información, Automatización son fáciles de justificar, información pueden ser desarrollados por el usuario final, información sirven de apoyo TD, Automatización permite ahorros significativos, Ventajas competitivas brinda servicios diferenciados, Transaccionales logran Automatización, TIPOS DE INFORMACIÓN se clasifican en Sistemas de soporte a la toma de decisiones, Ventajas competitivas brinda costos, productividad utiliza agendas, Sistemas personales incrementa productividad