WARNING:
JavaScript is turned OFF. None of the links on this concept map will
work until it is reactivated.
If you need help turning JavaScript On, click here.
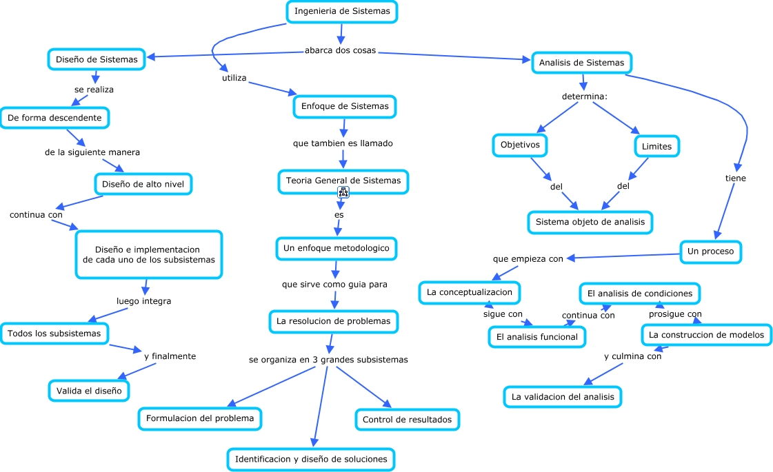
Este Cmap, tiene información relacionada con: ed.cmap, Ingenieria de Sistemas abarca dos cosas Diseño de Sistemas, Ingenieria de Sistemas abarca dos cosas Analisis de Sistemas, Un proceso que empieza con La conceptualizacion, Teoria General de Sistemas es Un enfoque metodologico, Ingenieria de Sistemas utiliza Enfoque de Sistemas, Analisis de Sistemas tiene Un proceso, La resolucion de problemas se organiza en 3 grandes subsistemas Formulacion del problema, La resolucion de problemas se organiza en 3 grandes subsistemas Identificacion y diseño de soluciones, La resolucion de problemas se organiza en 3 grandes subsistemas Control de resultados, Diseño e implementacion de cada uno de los subsistemas luego integra Todos los subsistemas, Un enfoque metodologico que sirve como guia para La resolucion de problemas, Limites del Sistema objeto de analisis, Objetivos del Sistema objeto de analisis, Diseño de alto nivel continua con Diseño e implementacion de cada uno de los subsistemas, De forma descendente de la siguiente manera Diseño de alto nivel, Analisis de Sistemas determina: Limites, Diseño de Sistemas se realiza De forma descendente, La conceptualizacion sigue con El analisis funcional, Enfoque de Sistemas que tambien es llamado Teoria General de Sistemas, Todos los subsistemas y finalmente Valida el diseño