Warning:
JavaScript is turned OFF. None of the links on this page will work until it is reactivated.
If you need help turning JavaScript On, click here.
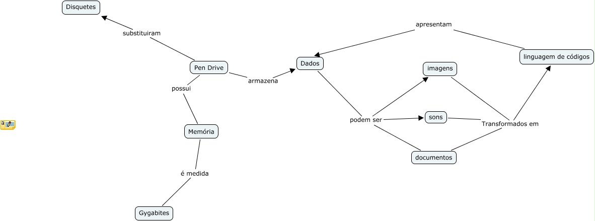
Esse mapa conceitual, produzido no IHMC CmapTools, tem a informação relacionada a: mapa1_neusa, Pen Drive substituiram Disquetes, Pen Drive possui Memória, Dados podem ser imagens, Dados podem ser documentos, linguagem de códigos apresentam Dados, Memória é medida Gygabites, sons Transformados em linguagem de códigos, documentos Transformados em linguagem de códigos, imagens Transformados em linguagem de códigos, Pen Drive armazena Dados, Dados podem ser sons