WARNING:
JavaScript is turned OFF. None of the links on this concept map will
work until it is reactivated.
If you need help turning JavaScript On, click here.
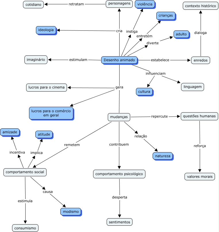
Esse mapa conceitual, produzido no IHMC CmapTools, tem a informação relacionada a: mapa4_desenhsanimados_elisabeth, Desenho animado gera lucros para o comércio em geral, Desenho animado gera mudanças, Desenho animado influenciam linguagem, mudanças remetem comportamento social, mudanças contribuem comportamento psicológico, questões humanas reforça valores morais, Desenho animado entretém crianças, Desenho animado gera lucros para o cinema, Desenho animado estabelece enredos, comportamento social causa modismo, Desenho animado influenciam cultura, mudanças relação natureza, Desenho animado cria ideologia, Desenho animado diverte adulto, Desenho animado estimulam imaginário, comportamento psicológico desperta sentimentos, Desenho animado cria personagens, comportamento social incentiva amizade, comportamento social implica atitude, enredos dialoga contexto histórico