WARNING:
JavaScript is turned OFF. None of the links on this concept map will
work until it is reactivated.
If you need help turning JavaScript On, click here.
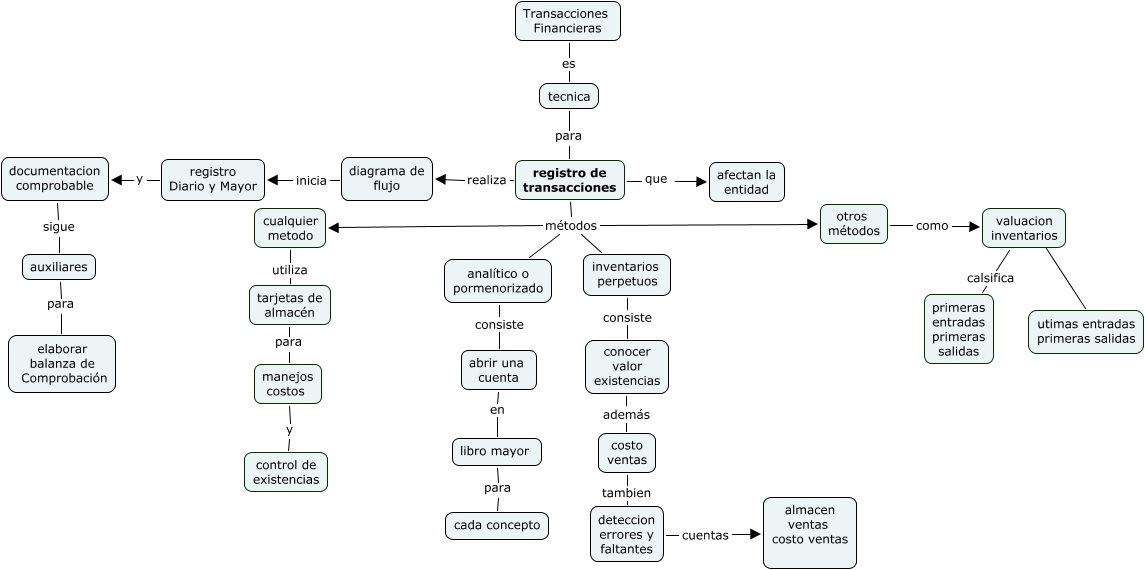
Este Cmap, tiene información relacionada con: contabilidad_unidad6, registro de transacciones métodos inventarios perpetuos, valuacion inventarios ???? utimas entradas primeras salidas, documentacion comprobable sigue auxiliares, cualquier metodo utiliza tarjetas de almacén, otros métodos como valuacion inventarios, tecnica para registro de transacciones, Transacciones Financieras es tecnica, registro de transacciones métodos otros métodos, diagrama de flujo inicia registro Diario y Mayor, registro de transacciones métodos cualquier metodo, manejos costos y control de existencias, deteccion errores y faltantes cuentas almacen ventas costo ventas, valuacion inventarios calsifica primeras entradas primeras salidas, abrir una cuenta en libro mayor, registro de transacciones métodos analítico o pormenorizado, inventarios perpetuos consiste conocer valor existencias, conocer valor existencias además costo ventas, registro de transacciones realiza diagrama de flujo, auxiliares para elaborar balanza de Comprobación, analítico o pormenorizado consiste abrir una cuenta