WARNING:
JavaScript is turned OFF. None of the links on this concept map will
work until it is reactivated.
If you need help turning JavaScript On, click here.
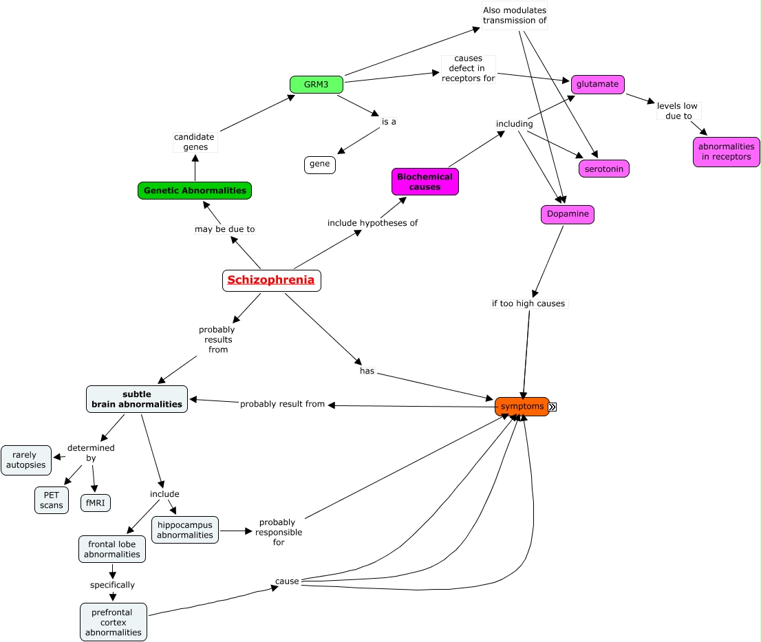
This Concept Map, created with IHMC CmapTools, has information related to: KS schizophrenia, Dopamine if too high causes delusions, subtle brain abnormalities include frontal lobe abnormalities, symptoms probably result from subtle brain abnormalities, subtle brain abnormalities determined by fMRI, GRM3 Also modulates transmission of Dopamine, symptoms such as disordered thoughts and memory, glutamate levels low due to abnormalities in receptors, symptoms such as motivational impairments, Biochemical causes including Dopamine, frontal lobe abnormalities specifically prefrontal cortex abnormalities, Schizophrenia may be due to Genetic Abnormalities, Schizophrenia has symptoms, Biochemical causes including glutamate, symptoms such as hallucinations, Biochemical causes including serotonin, hippocampus abnormalities probably responsible for disordered thoughts and memory, symptoms such as impulsivity, subtle brain abnormalities include hippocampus abnormalities, Schizophrenia probably results from subtle brain abnormalities, subtle brain abnormalities determined by PET scans