WARNING:
JavaScript is turned OFF. None of the links on this concept map will
work until it is reactivated.
If you need help turning JavaScript On, click here.
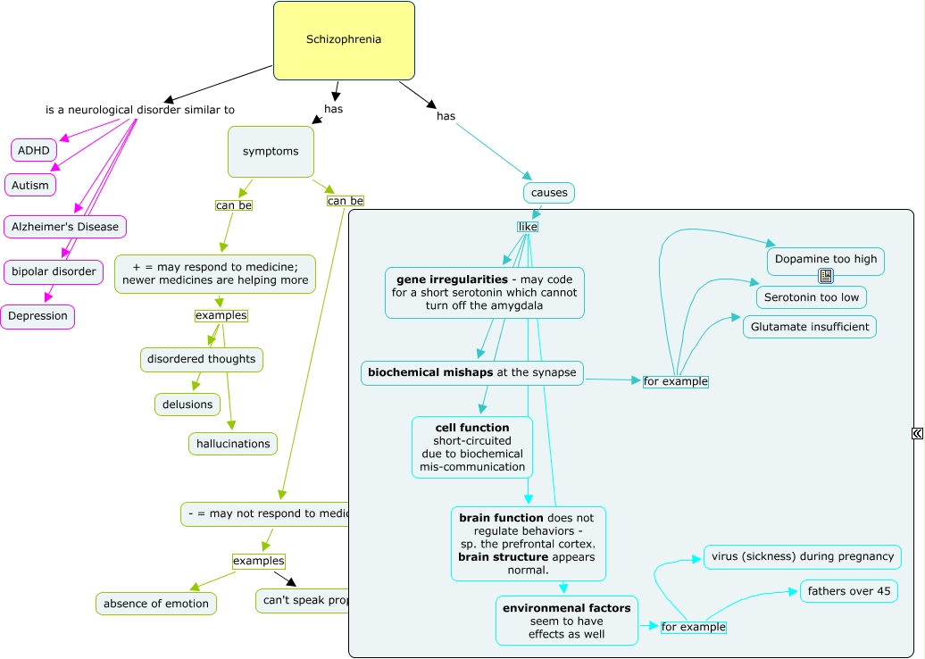
This Concept Map, created with IHMC CmapTools, has information related to: SM Schizophrenia, Schizophrenia is a neurological disorder similar to Alzheimer's Disease, causes like biochemical mishaps at the synapse, causes like gene irregularities - may code for a short serotonin which cannot turn off the amygdala, Schizophrenia is a neurological disorder similar to Autism, - = may not respond to medicine examples absence of emotion, environmenal factors seem to have effects as well for example virus (sickness) during pregnancy, causes like brain function does not regulate behaviors - sp. the prefrontal cortex. brain structure appears normal., biochemical mishaps at the synapse for example Serotonin too low, biochemical mishaps at the synapse for example Glutamate insufficient, Schizophrenia is a neurological disorder similar to Depression, + = may respond to medicine; newer medicines are helping more examples hallucinations, Schizophrenia has symptoms, symptoms can be - = may not respond to medicine, symptoms can be + = may respond to medicine; newer medicines are helping more, + = may respond to medicine; newer medicines are helping more examples delusions, environmenal factors seem to have effects as well for example fathers over 45, causes like environmenal factors seem to have effects as well, Schizophrenia is a neurological disorder similar to ADHD, + = may respond to medicine; newer medicines are helping more examples disordered thoughts, Schizophrenia has causes