WARNING:
JavaScript is turned OFF. None of the links on this concept map will
work until it is reactivated.
If you need help turning JavaScript On, click here.
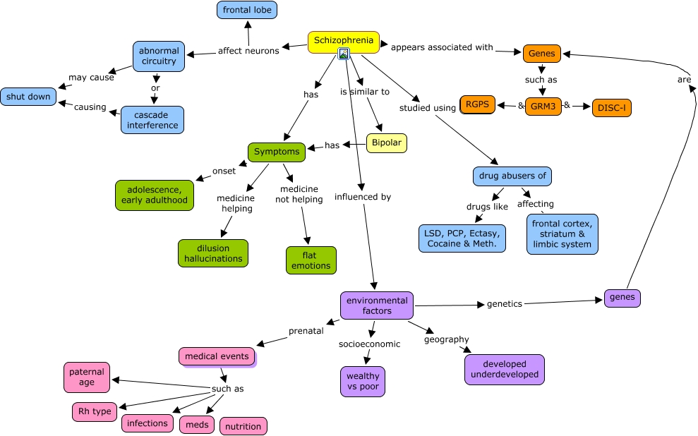
This Concept Map, created with IHMC CmapTools, has information related to: Peggy's map, Schizophrenia studied using drug abusers of, drug abusers of drugs like LSD, PCP, Ectasy, Cocaine & Meth., Schizophrenia affect neurons abnormal circuitry, Symptoms onset adolescence, early adulthood, Symptoms medicine helping dilusion hallucinations, cascade interference causing shut down, environmental factors socioeconomic wealthy vs poor, Bipolar has Symptoms, abnormal circuitry or cascade interference, Schizophrenia has Symptoms, abnormal circuitry may cause shut down, GRM3 & RGPS, medical events such as infections, environmental factors genetics genes, drug abusers of affecting frontal cortex, striatum & limbic system, environmental factors geography developed underdeveloped, Schizophrenia affect neurons frontal lobe, Genes such as GRM3, medical events such as meds, genes are Genes