WARNING:
JavaScript is turned OFF. None of the links on this concept map will
work until it is reactivated.
If you need help turning JavaScript On, click here.
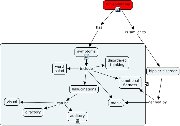
This Concept Map, created with IHMC CmapTools, has information related to: John Connolly SZ, symptoms include emotional flatness, hallucinations can be visual, symptoms include mania, symptoms include disordered thinking, hallucinations can be auditory, schizophrenia is similar to bipolar disorder, schizophrenia has symptoms, hallucinations can be olfactory, bipolar disorder defined by mania, symptoms include word salad, bipolar disorder defined by emotional flatness, symptoms include hallucinations