WARNING:
JavaScript is turned OFF. None of the links on this concept map will
work until it is reactivated.
If you need help turning JavaScript On, click here.
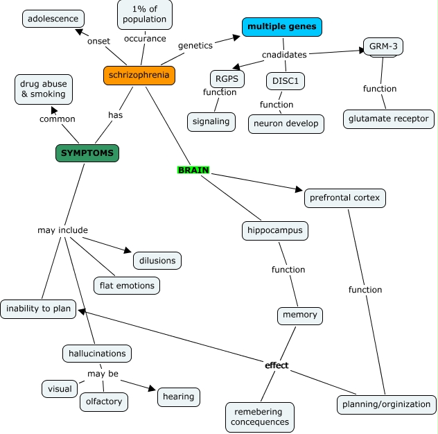
This Concept Map, created with IHMC CmapTools, has information related to: my computer, memory effect remebering concequences, multiple genes cnadidates RGPS, schrizophrenia genetics multiple genes, schrizophrenia occurance 1% of population, SYMPTOMS common drug abuse & smoking, multiple genes cnadidates ????, SYMPTOMS may include hallucinations, schrizophrenia onset adolescence, DISC1 function neuron develop, hallucinations may be olfactory, hallucinations may be visual, SYMPTOMS may include flat emotions, multiple genes cnadidates DISC1, hippocampus function memory, prefrontal cortex function planning/orginization, schrizophrenia BRAIN hippocampus, schrizophrenia BRAIN prefrontal cortex, SYMPTOMS may include dilusions, RGPS function signaling, hallucinations may be hearing