WARNING:
JavaScript is turned OFF. None of the links on this concept map will
work until it is reactivated.
If you need help turning JavaScript On, click here.
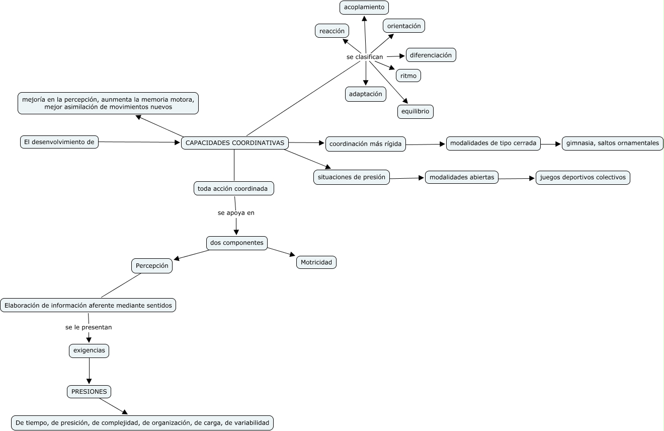
Este Cmap, tiene información relacionada con: Greco-Benda, CAPACIDADES COORDINATIVAS se clasifican diferenciación, Percepción ???? Elaboración de información aferente mediante sentidos, PRESIONES ???? De tiempo, de presición, de complejidad, de organización, de carga, de variabilidad, dos componentes ???? Percepción, CAPACIDADES COORDINATIVAS se clasifican orientación, dos componentes ???? Motricidad, Elaboración de información aferente mediante sentidos se le presentan exigencias, CAPACIDADES COORDINATIVAS ???? mejoría en la percepción, aunmenta la memoria motora, mejor asimilación de movimientos nuevos, situaciones de presión ???? modalidades abiertas, CAPACIDADES COORDINATIVAS ???? toda acción coordinada, CAPACIDADES COORDINATIVAS se clasifican ritmo, coordinación más rígida ???? modalidades de tipo cerrada, exigencias ???? PRESIONES, CAPACIDADES COORDINATIVAS se clasifican adaptación, toda acción coordinada se apoya en dos componentes, modalidades de tipo cerrada ???? gimnasia, saltos ornamentales, CAPACIDADES COORDINATIVAS se clasifican acoplamiento, CAPACIDADES COORDINATIVAS ???? situaciones de presión, CAPACIDADES COORDINATIVAS se clasifican equilibrio, CAPACIDADES COORDINATIVAS ???? coordinación más rígida