WARNING:
JavaScript is turned OFF. None of the links on this concept map will
work until it is reactivated.
If you need help turning JavaScript On, click here.
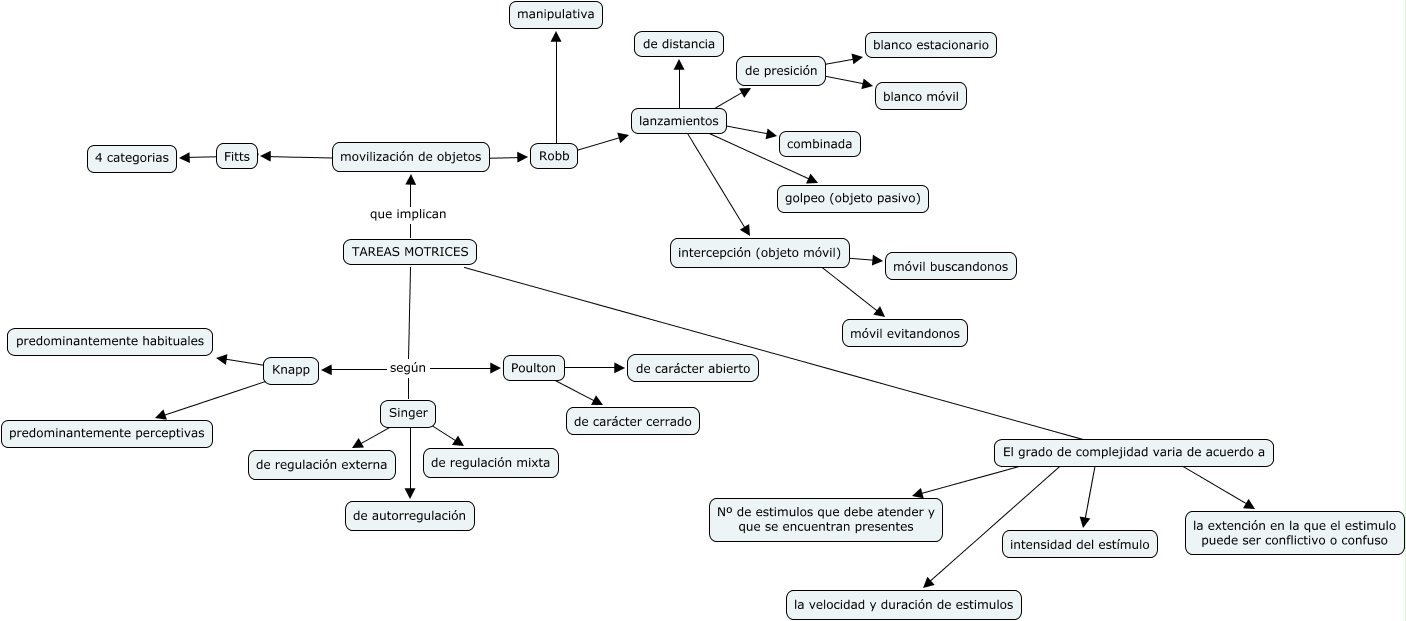
Este Cmap, tiene información relacionada con: Sanchez Bañuelos 1, de presición ???? blanco estacionario, TAREAS MOTRICES que implican movilización de objetos, TAREAS MOTRICES según Knapp, Fitts ???? 4 categorias, TAREAS MOTRICES según Singer, El grado de complejidad varia de acuerdo a ???? Nº de estimulos que debe atender y que se encuentran presentes, lanzamientos ???? combinada, El grado de complejidad varia de acuerdo a ???? la extención en la que el estimulo puede ser conflictivo o confuso, movilización de objetos ???? Fitts, Robb ???? manipulativa, intercepción (objeto móvil) ???? móvil evitandonos, lanzamientos ???? intercepción (objeto móvil), lanzamientos ???? de presición, lanzamientos ???? de distancia, Poulton ???? de carácter cerrado, Singer ???? de autorregulación, Singer ???? de regulación externa, Knapp ???? predominantemente habituales, TAREAS MOTRICES según Poulton, El grado de complejidad varia de acuerdo a ???? la velocidad y duración de estimulos