WARNING:
JavaScript is turned OFF. None of the links on this concept map will
work until it is reactivated.
If you need help turning JavaScript On, click here.
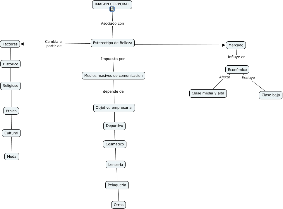
Este Cmap, tiene información relacionada con: Estereotipos de belleza, IMAGEN CORPORAL Asociado con Estereotipo de Belleza, Factores ???? Historico, Historico ???? Religioso, Objetivo empresarial ???? Deportivo, Mercado Influye en Económico, Etnico ???? Cultural, Estereotipo de Belleza Impuesto por Medios masivos de comunicacion, Económico Afecta Clase media y alta, Estereotipo de Belleza Cambia a partir de Factores, Lenceria ???? Peluqueria, Religioso ???? Etnico, Cultural ???? Moda, Económico Excluye Clase baja, Medios masivos de comunicacion depende de Objetivo empresarial, Estereotipo de Belleza ???? Mercado, Cosmetico ???? Lenceria, Peluqueria ???? Otros, Deportivo ???? Cosmetico