WARNING:
JavaScript is turned OFF. None of the links on this concept map will
work until it is reactivated.
If you need help turning JavaScript On, click here.
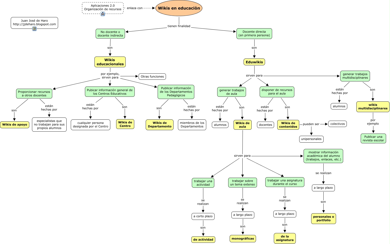
Este Cmap, tiene información relacionada con: wikis educativas, Wikis en educación tienen finalidad No docente o docente indirecta, Eduwikis sirven para disponer de recursos para el aula, Publicar información de los Departamentos Pedagógicos son Wikis de Departamento, Wikis de aula sirven para trabajar una actividad, trabajar una actividad se realizan a corto plazo, generar trabajos de aula son Wikis de aula, disponer de recursos para el aula están hechas por docentes, Wikis en educación tienen finalidad Docente directa (en primera persona), Wikis de contenidos pueden ser unipersonales, generar trabajos multidisciplinares están hechas por alumnos, Proporcionar recursos a otros docentes están hechas por especialistas que no trabajan para sus propios alumnos, Aplicaciones 2.0 Organización de recursos enlaza con Wikis en educación, Wikis de contenidos pueden ser colectivos, trabajar sobre un tema extenso se realizan a largo plazo, trabajar una asignatura durante el curso se realizan a largo plazo, Wikis educacionales por ejemplo, sirven para Proporcionar recursos a otros docentes, Wikis de aula sirven para trabajar una asignatura durante el curso, a largo plazo son de la asignatura, Eduwikis sirven para generar trabajos de aula, Pubicar información general de los Centros Educativos están hechas por cualquier persona designada por el Centro