WARNING:
JavaScript is turned OFF. None of the links on this concept map will
work until it is reactivated.
If you need help turning JavaScript On, click here.
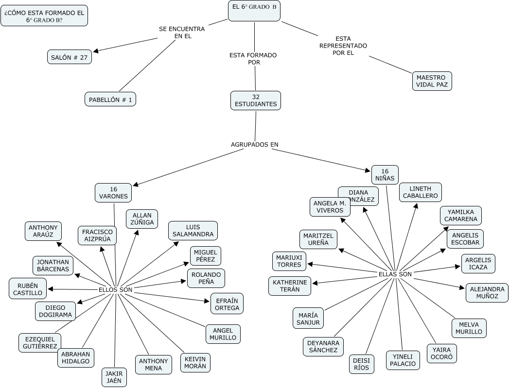
Este Cmap, tiene información relacionada con: 6° GRADO B VIDAL PAZ, 16 VARONES ELLOS SON FRACISCO AIZPRÚA, EL 6° GRADO B SE ENCUENTRA EN EL PABELLÓN # 1, 16 VARONES ELLOS SON EZEQUIEL GUTIÉRREZ, 16 NIÑAS ELLAS SON YAIRA OCORÓ, 16 VARONES ELLOS SON JONATHAN BÁRCENAS, EL 6° GRADO B ESTA REPRESENTADO POR EL MAESTRO VIDAL PAZ, 16 NIÑAS ELLAS SON MARIUXI TORRES, 16 VARONES ELLOS SON JAKIR JAÉN, EL 6° GRADO B ESTA FORMADO POR 32 ESTUDIANTES, 16 NIÑAS ELLAS SON MARÍA SANJUR, 16 VARONES ELLOS SON KEIVIN MORÁN, EL 6° GRADO B SE ENCUENTRA EN EL SALÓN # 27, 16 NIÑAS ELLAS SON ALEJANDRA MUÑOZ, 16 NIÑAS ELLAS SON LINETH CABALLERO, 16 NIÑAS ELLAS SON MELVA MURILLO, 16 VARONES ELLOS SON LUIS SALAMANDRA, 16 VARONES ELLOS SON ABRAHAN HIDALGO, 16 NIÑAS ELLAS SON MARITZEL UREÑA, 16 NIÑAS ELLAS SON ANGELA M. VIVEROS, 32 ESTUDIANTES AGRUPADOS EN 16 VARONES