Warning:
JavaScript is turned OFF. None of the links on this page will work until it is reactivated.
If you need help turning JavaScript On, click here.
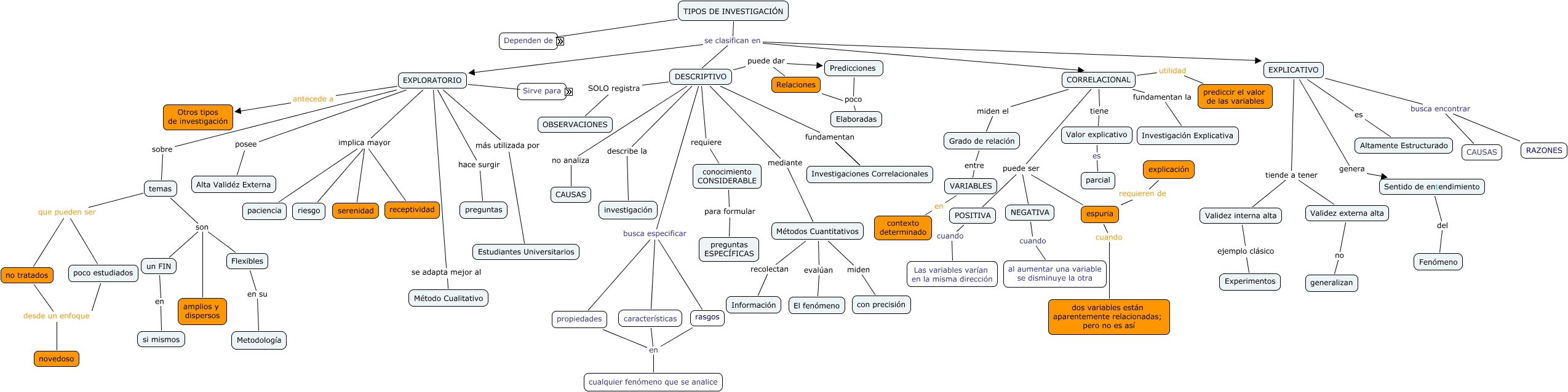
Este Cmap, tiene información relacionada con: roy-Tipos de Investigacion, EXPLORATORIO sirve para Establecer prioridades para investigaciones futuras, DESCRIPTIVO busca especificar propiedades, EXPLORATORIO implica mayor riesgo, EXPLICATIVO tiende a tener Validez interna alta, Sentido de entendimiento del Fenómeno, EXPLICATIVO busca encontrar CAUSAS, EXPLORATORIO implica mayor serenidad, EXPLORATORIO más utilizada por Estudiantes Universitarios, EXPLORATORIO implica mayor paciencia, espuria cuando dos variables están aparentemente relacionadas; pero no es así, conocimiento CONSIDERABLE para formular preguntas ESPECÍFICAS, EXPLORATORIO sirve para Familiarizarnos con fénomenos relativamente desconocidos, Grado de relación entre VARIABLES, DESCRIPTIVO no analiza CAUSAS, Métodos Cuantitativos evalúan El fenómeno, Enfoque que se pretende dar al estudio que puede ser Mixto, TIPOS DE INVESTIGACIÓN se clasifican en EXPLICATIVO, Métodos Cuantitativos miden con precisión, EXPLORATORIO hace surgir preguntas, CORRELACIONAL miden el Grado de relación